HOME   LIST
‹–   –›

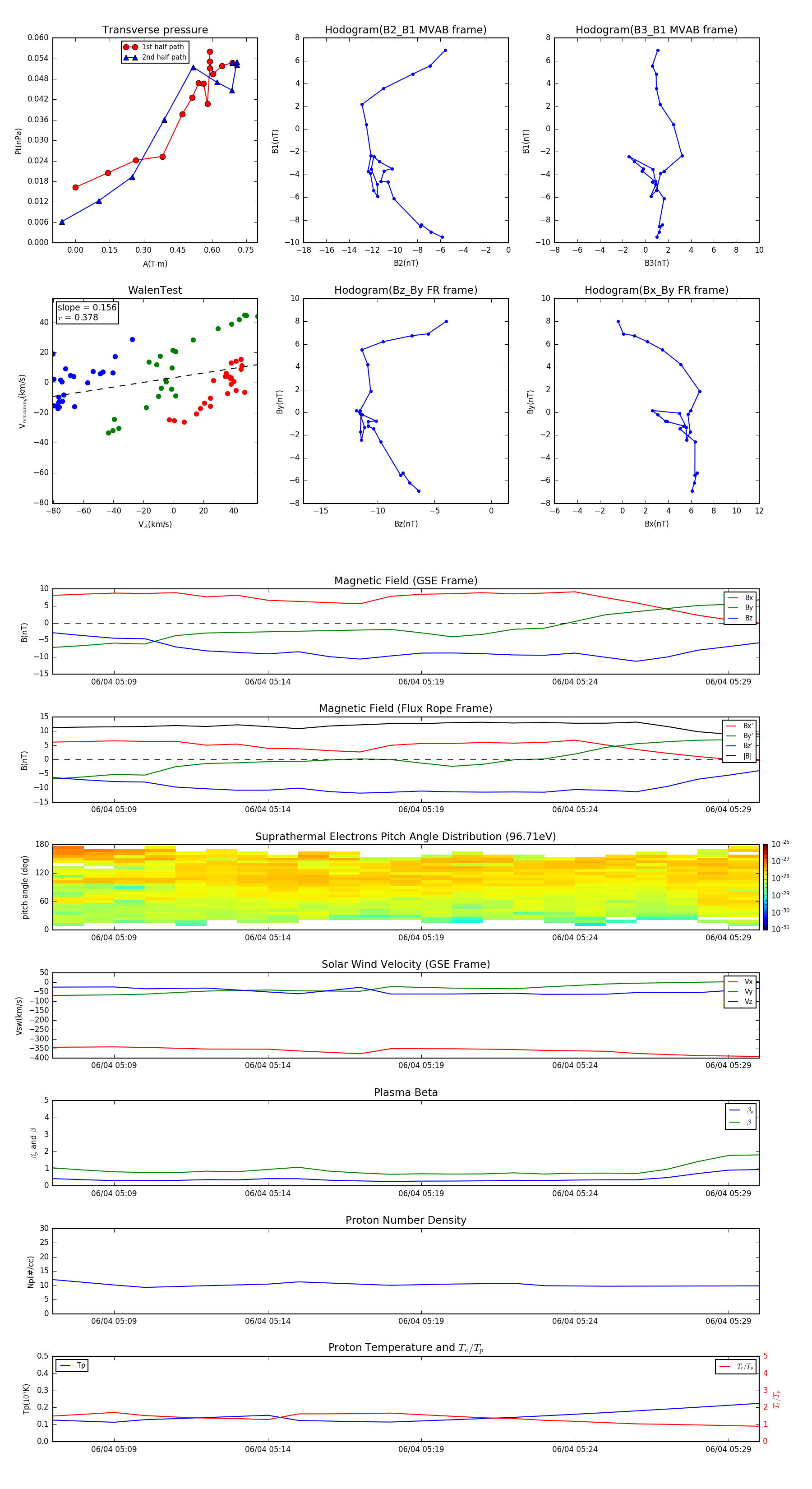
Flux Rope in 2012

Flux Rope Event 2012-06-04 05:07 ~ 2012-06-04 05:30 (24 minutes)


plot