HOME   LIST
‹–   –›

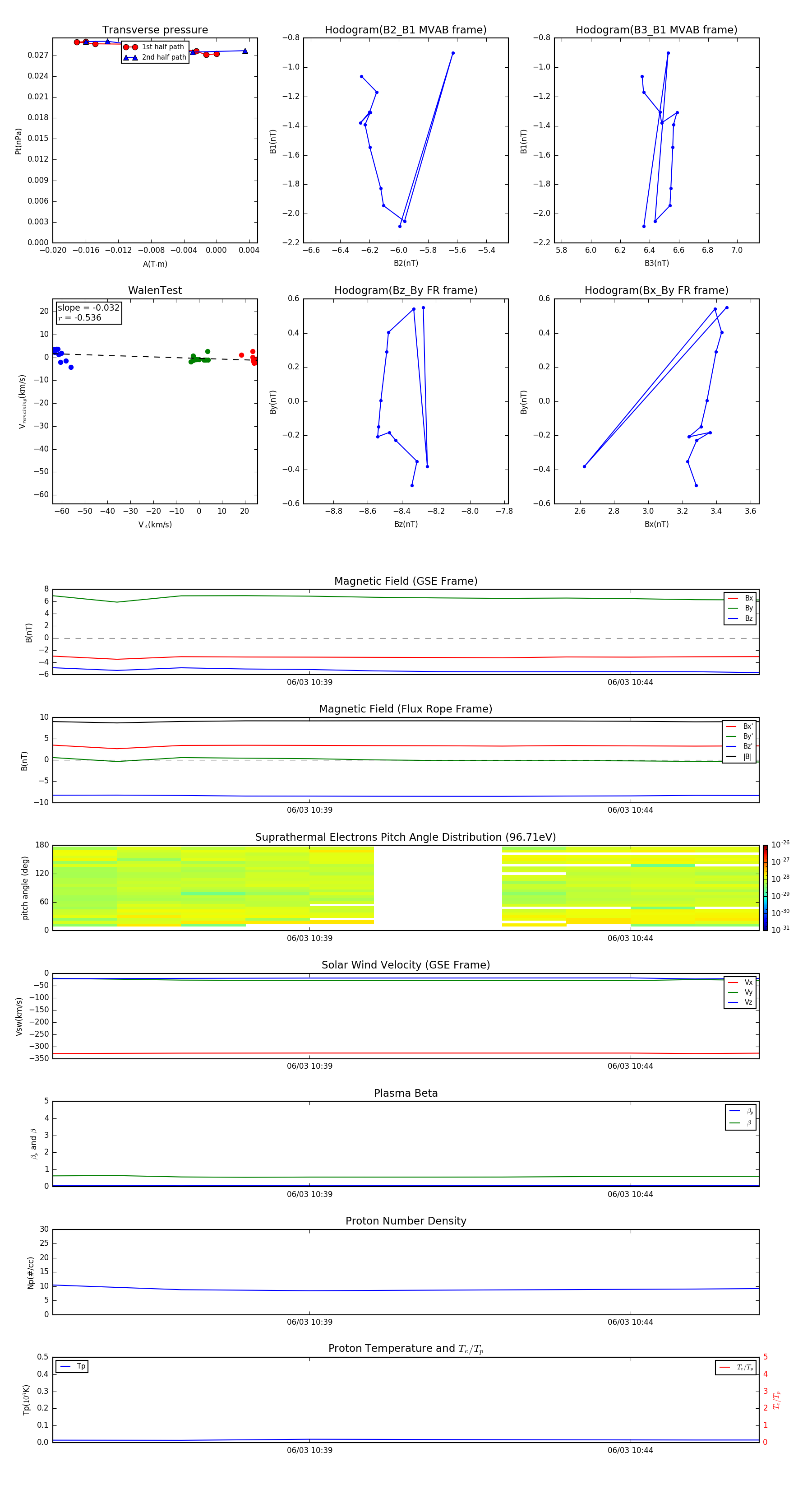
Flux Rope in 2012

Flux Rope Event 2012-06-03 10:35 ~ 2012-06-03 10:46 (12 minutes)


plot