HOME   LIST
‹–   –›

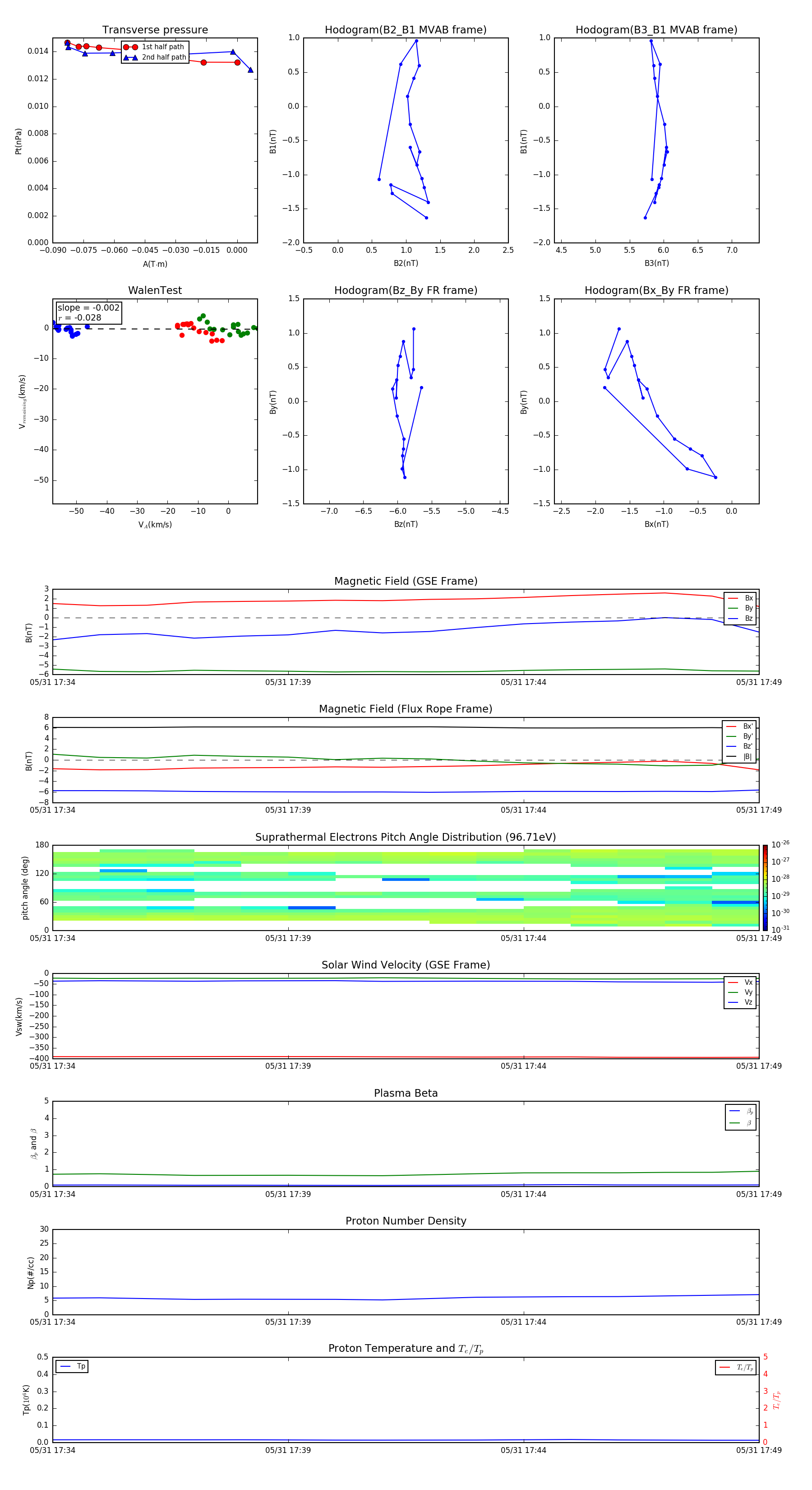
Flux Rope in 2012

Flux Rope Event 2012-05-31 17:34 ~ 2012-05-31 17:49 (16 minutes)


plot