HOME   LIST
‹–   –›

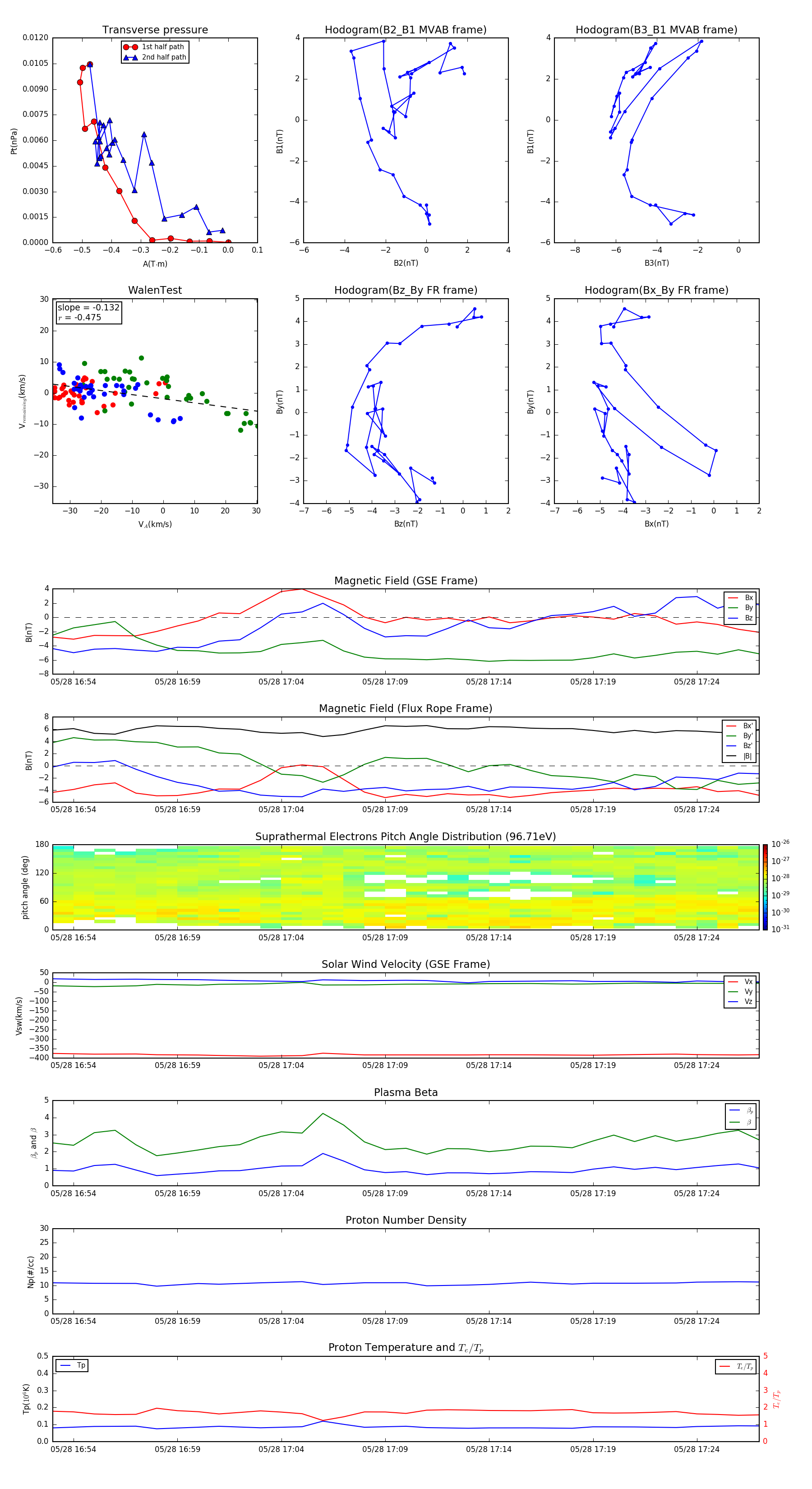
Flux Rope in 2012

Flux Rope Event 2012-05-28 16:53 ~ 2012-05-28 17:27 (35 minutes)


plot