HOME   LIST
‹–   –›

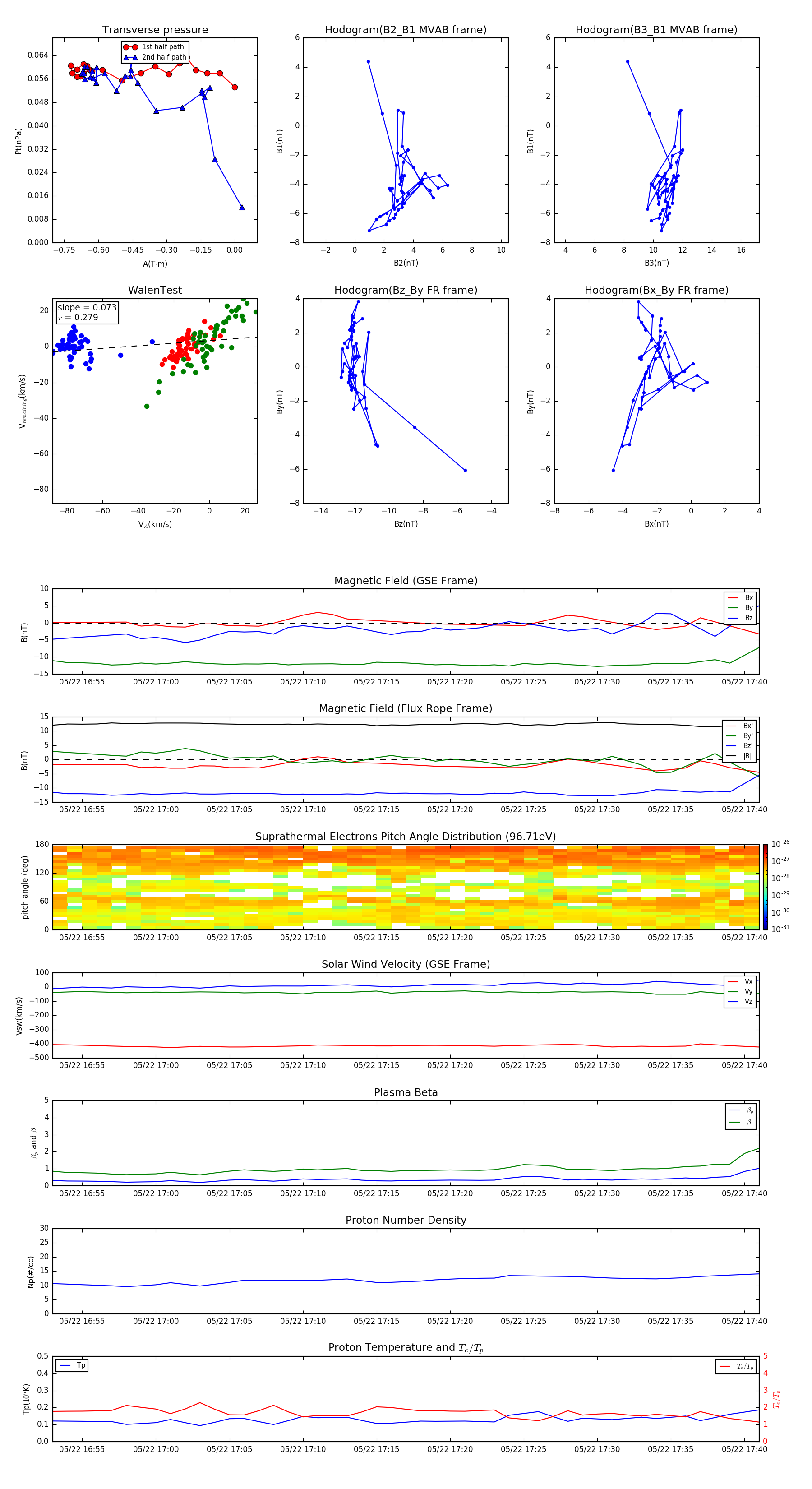
Flux Rope in 2012

Flux Rope Event 2012-05-22 16:53 ~ 2012-05-22 17:41 (49 minutes)


plot