HOME   LIST
‹–   –›

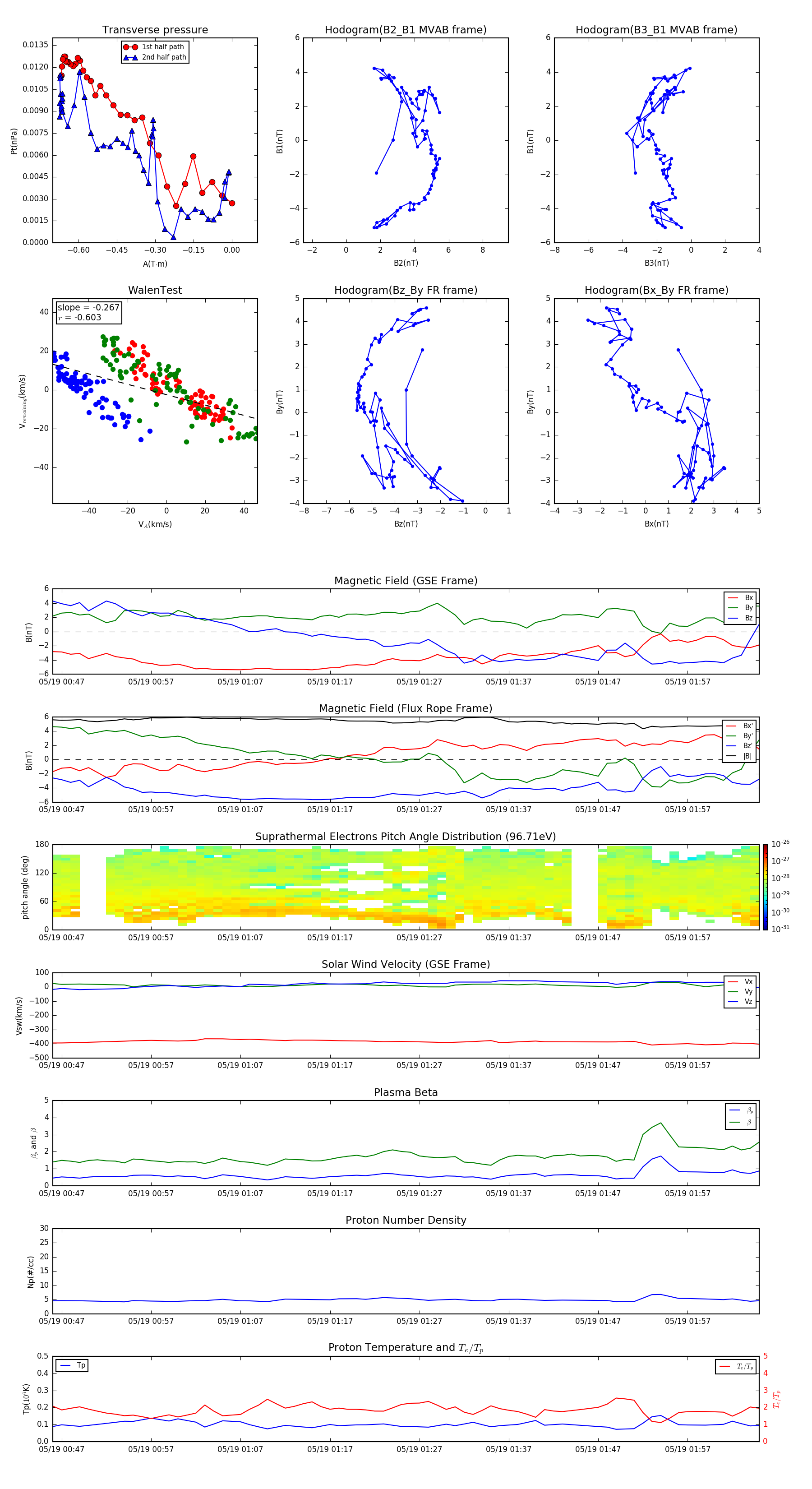
Flux Rope in 2012

Flux Rope Event 2012-05-19 00:46 ~ 2012-05-19 02:05 (80 minutes)


plot