HOME   LIST
‹–   –›

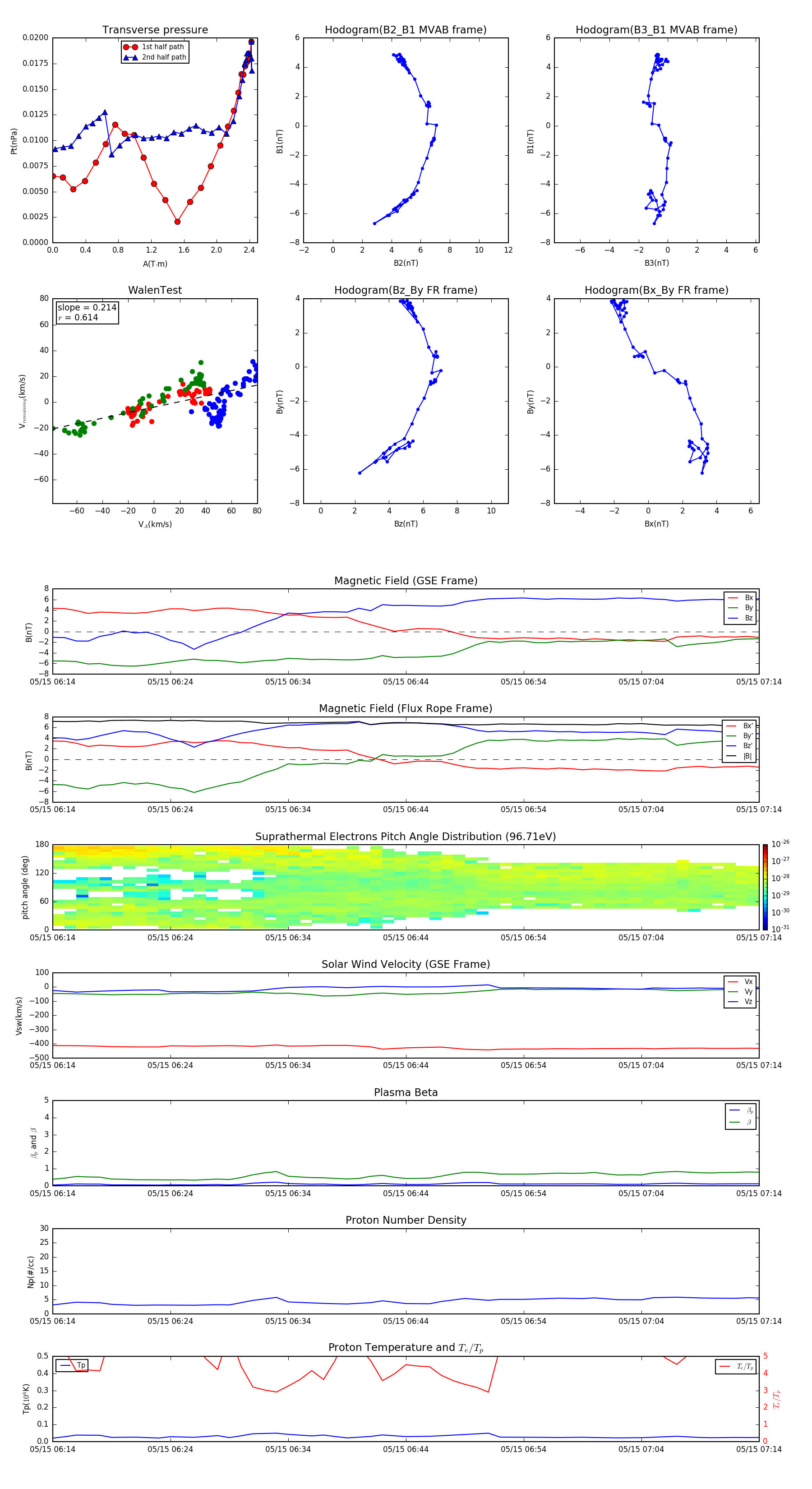
Flux Rope in 2012

Flux Rope Event 2012-05-15 06:14 ~ 2012-05-15 07:14 (61 minutes)


plot