HOME   LIST
‹–   –›

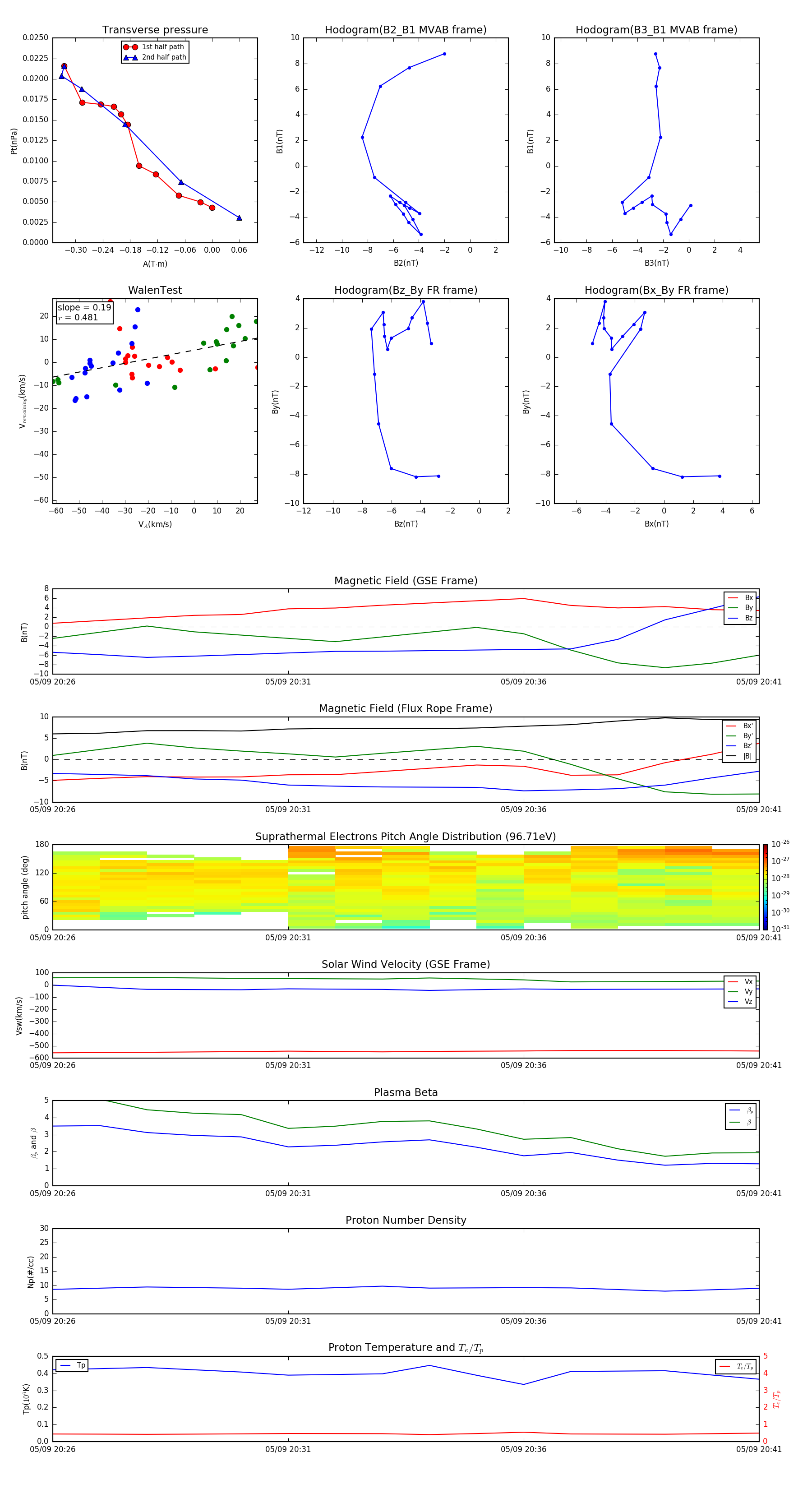
Flux Rope in 2012

Flux Rope Event 2012-05-09 20:26 ~ 2012-05-09 20:41 (16 minutes)


plot