HOME   LIST
‹–   –›

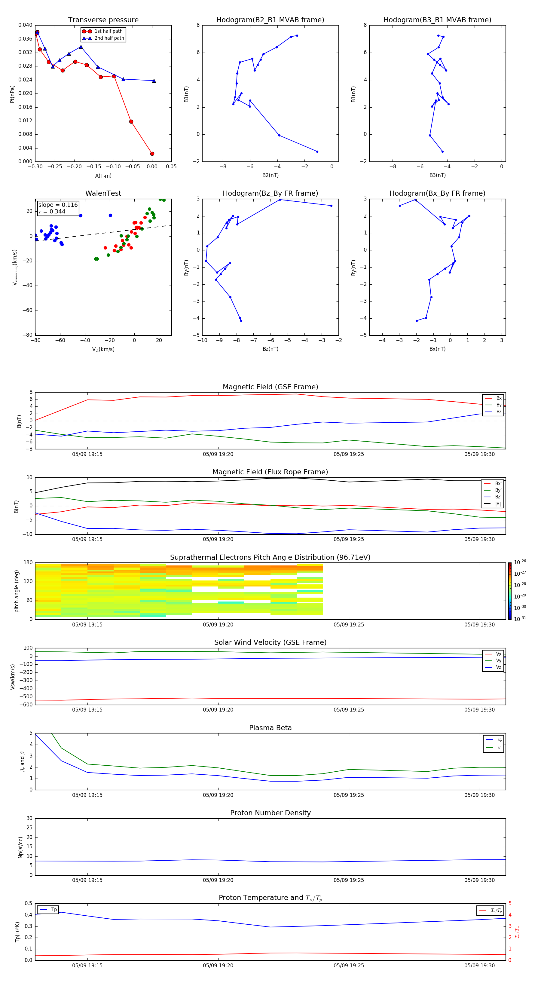
Flux Rope in 2012

Flux Rope Event 2012-05-09 19:13 ~ 2012-05-09 19:31 (19 minutes)


plot