HOME   LIST
‹–   –›

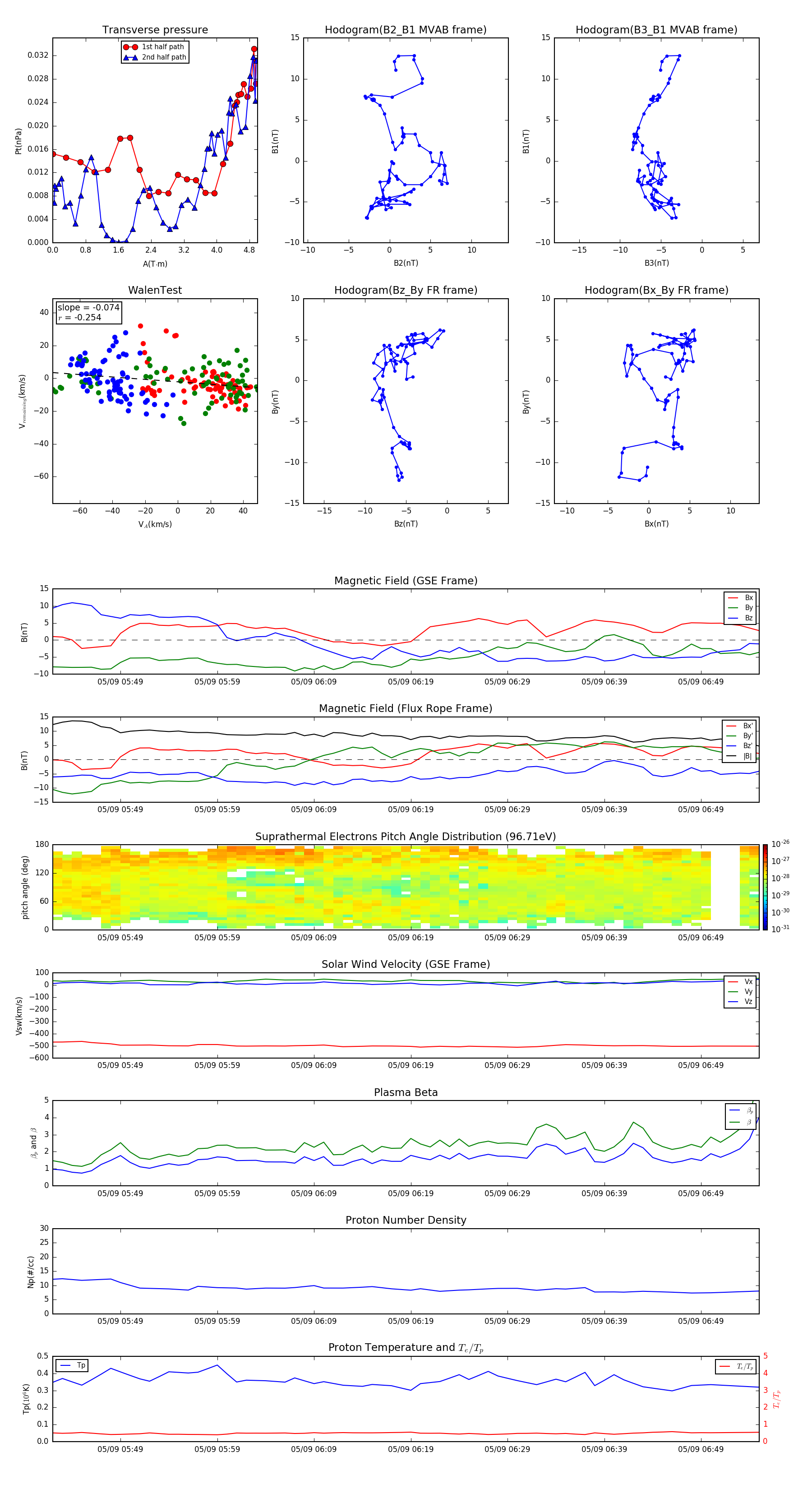
Flux Rope in 2012

Flux Rope Event 2012-05-09 05:42 ~ 2012-05-09 06:55 (74 minutes)


plot