HOME   LIST
‹–   –›

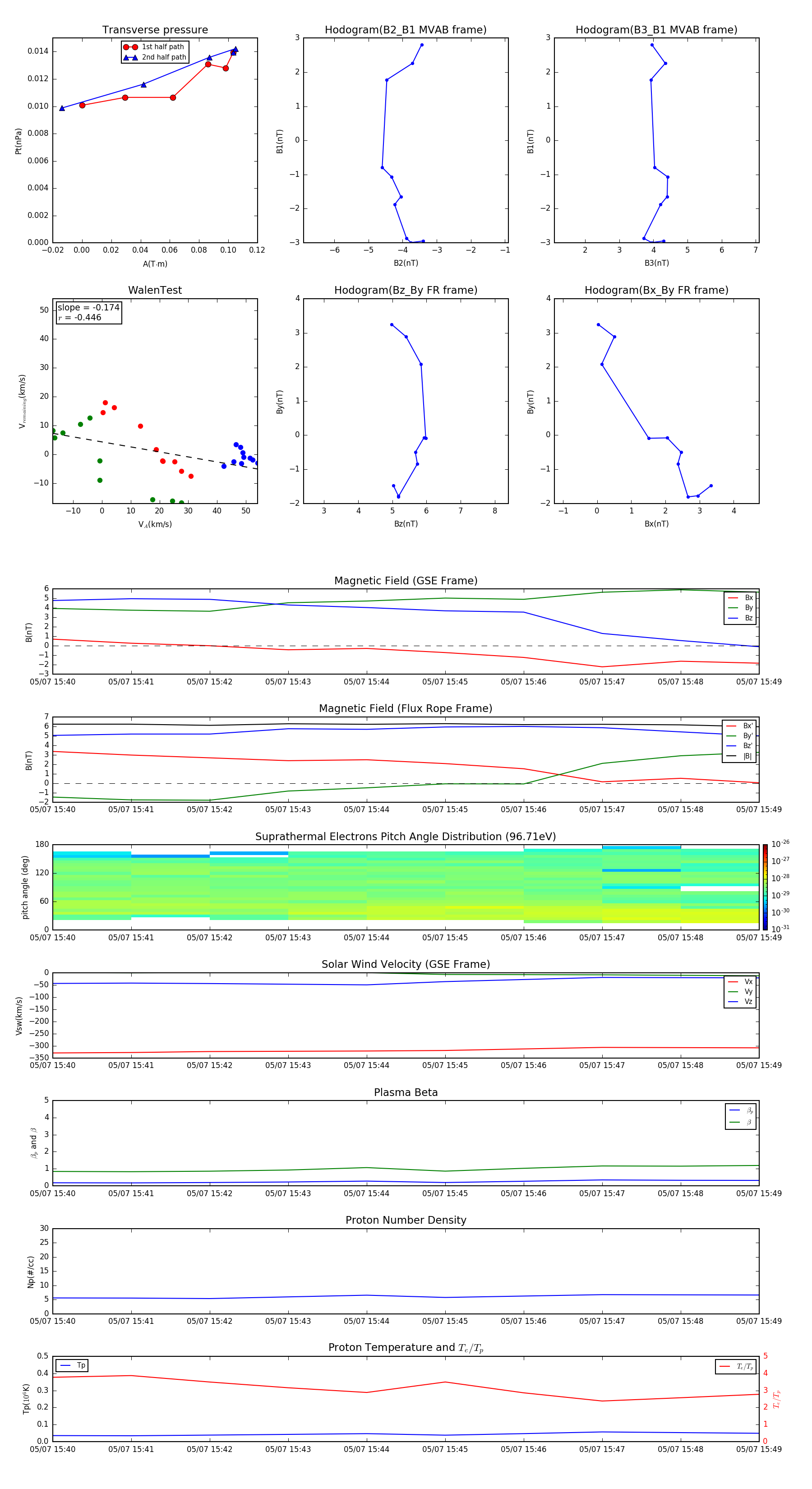
Flux Rope in 2012

Flux Rope Event 2012-05-07 15:40 ~ 2012-05-07 15:49 (10 minutes)


plot