HOME   LIST
‹–   –›

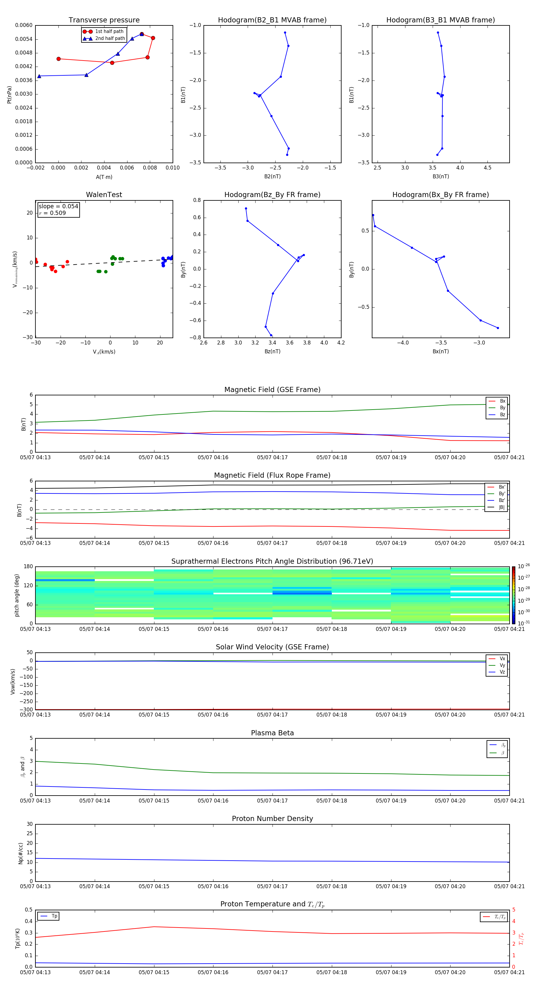
Flux Rope in 2012

Flux Rope Event 2012-05-07 04:13 ~ 2012-05-07 04:21 (9 minutes)


plot