HOME   LIST
‹–   –›

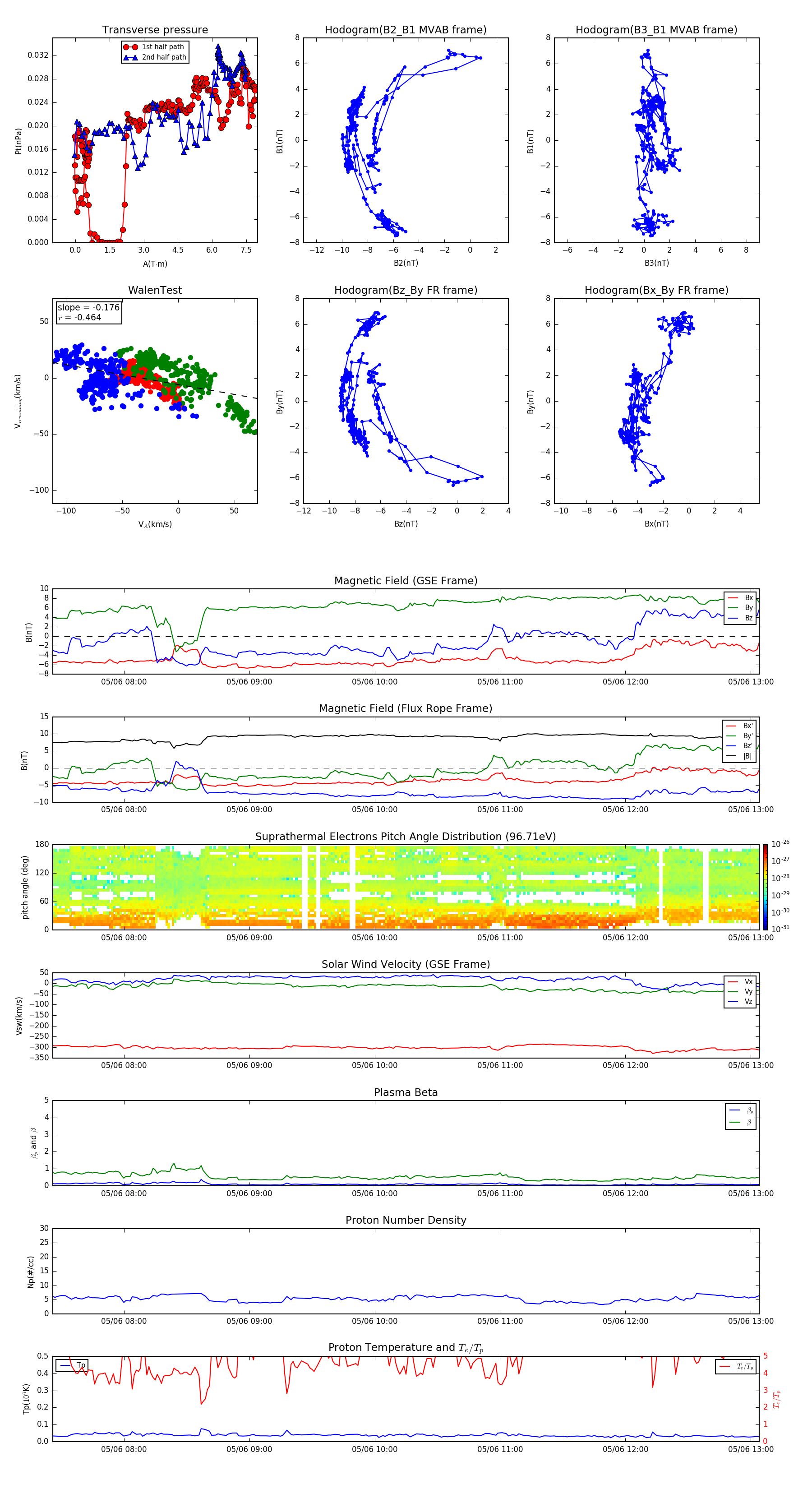
Flux Rope in 2012

Flux Rope Event 2012-05-06 07:26 ~ 2012-05-06 13:04 (339 minutes)


plot