HOME   LIST
‹–   –›

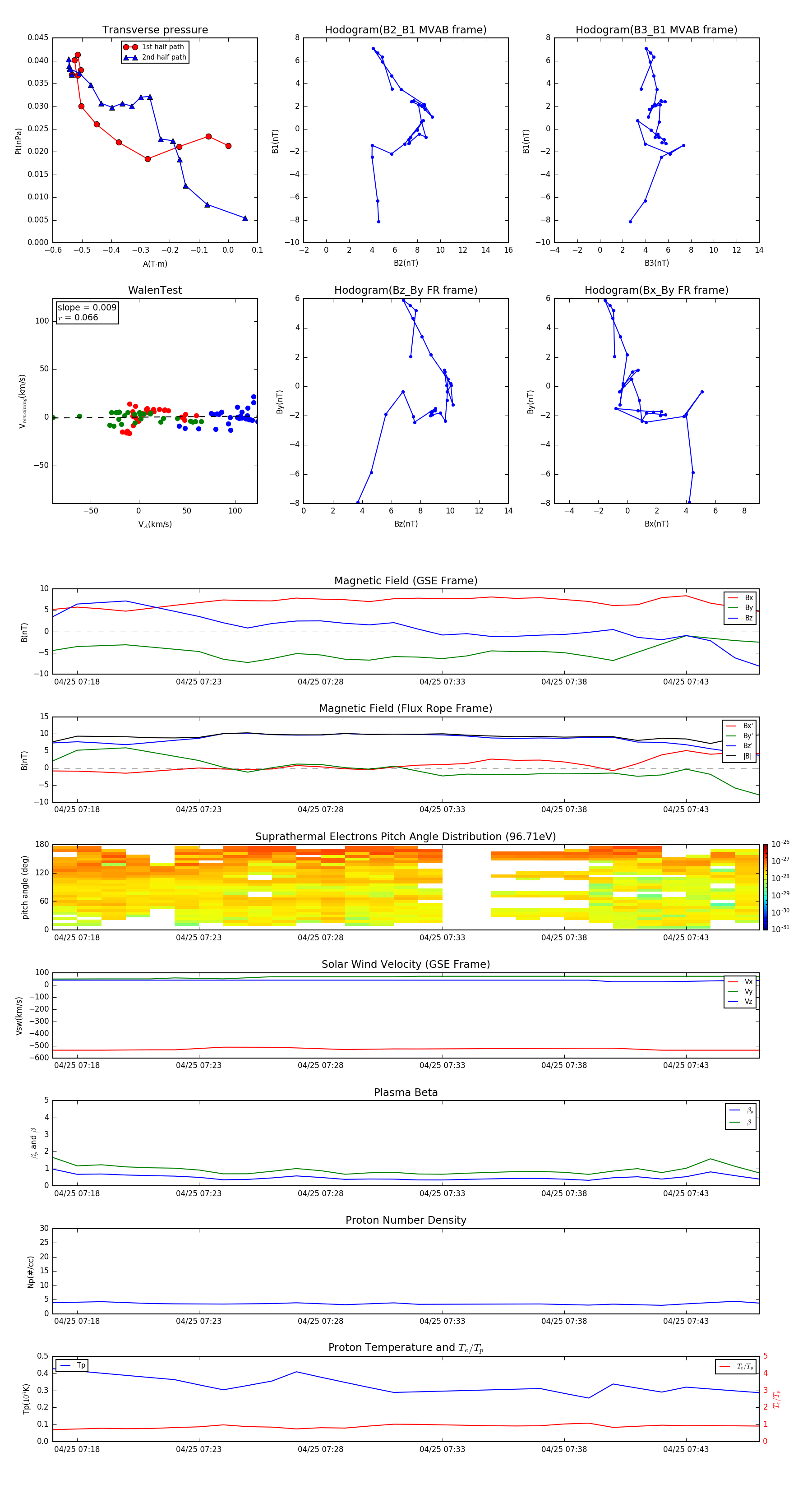
Flux Rope in 2012

Flux Rope Event 2012-04-25 07:17 ~ 2012-04-25 07:46 (30 minutes)


plot