HOME   LIST
‹–   –›

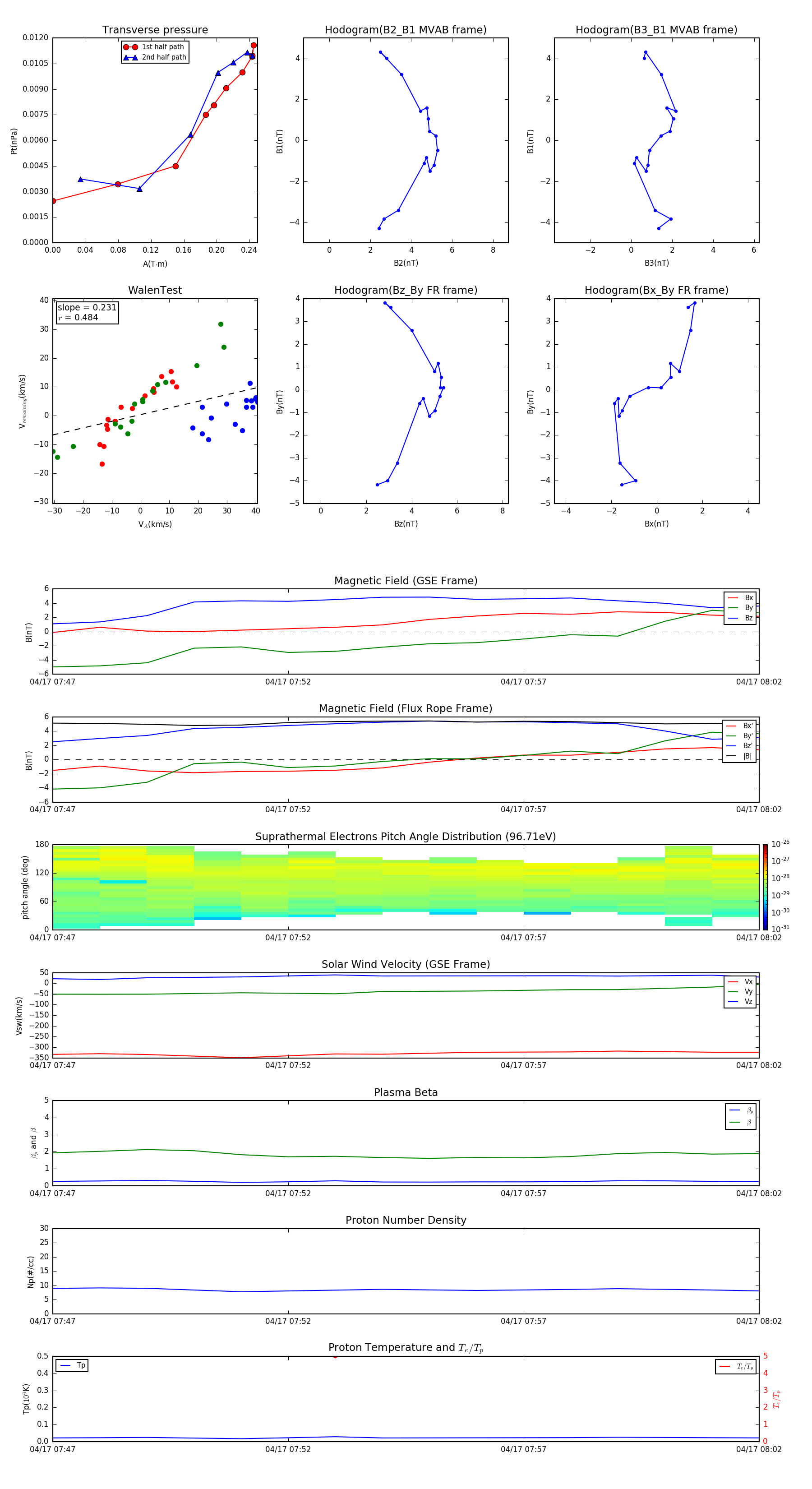
Flux Rope in 2012

Flux Rope Event 2012-04-17 07:47 ~ 2012-04-17 08:02 (16 minutes)


plot