HOME   LIST
‹–   –›

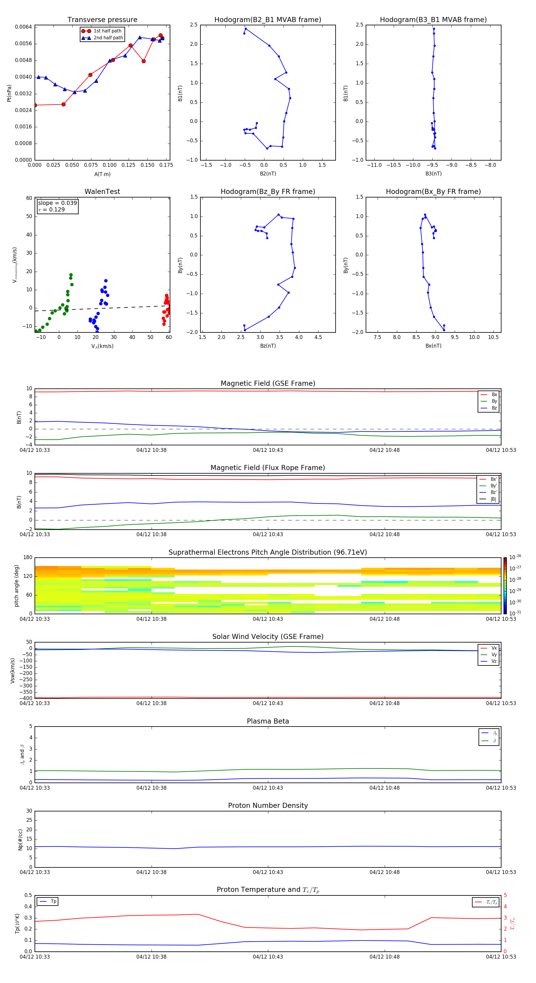
Flux Rope in 2012

Flux Rope Event 2012-04-12 10:33 ~ 2012-04-12 10:53 (21 minutes)


plot