HOME   LIST
‹–   –›

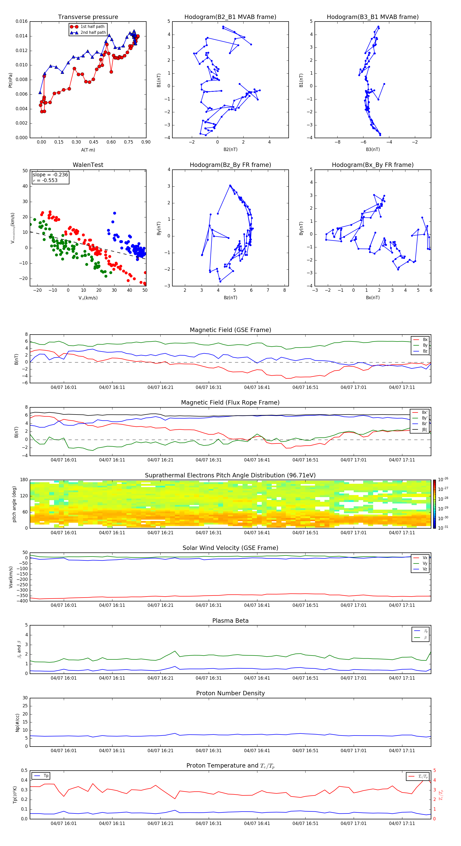
Flux Rope in 2012

Flux Rope Event 2012-04-07 15:54 ~ 2012-04-07 17:17 (84 minutes)


plot