HOME   LIST
‹–   –›

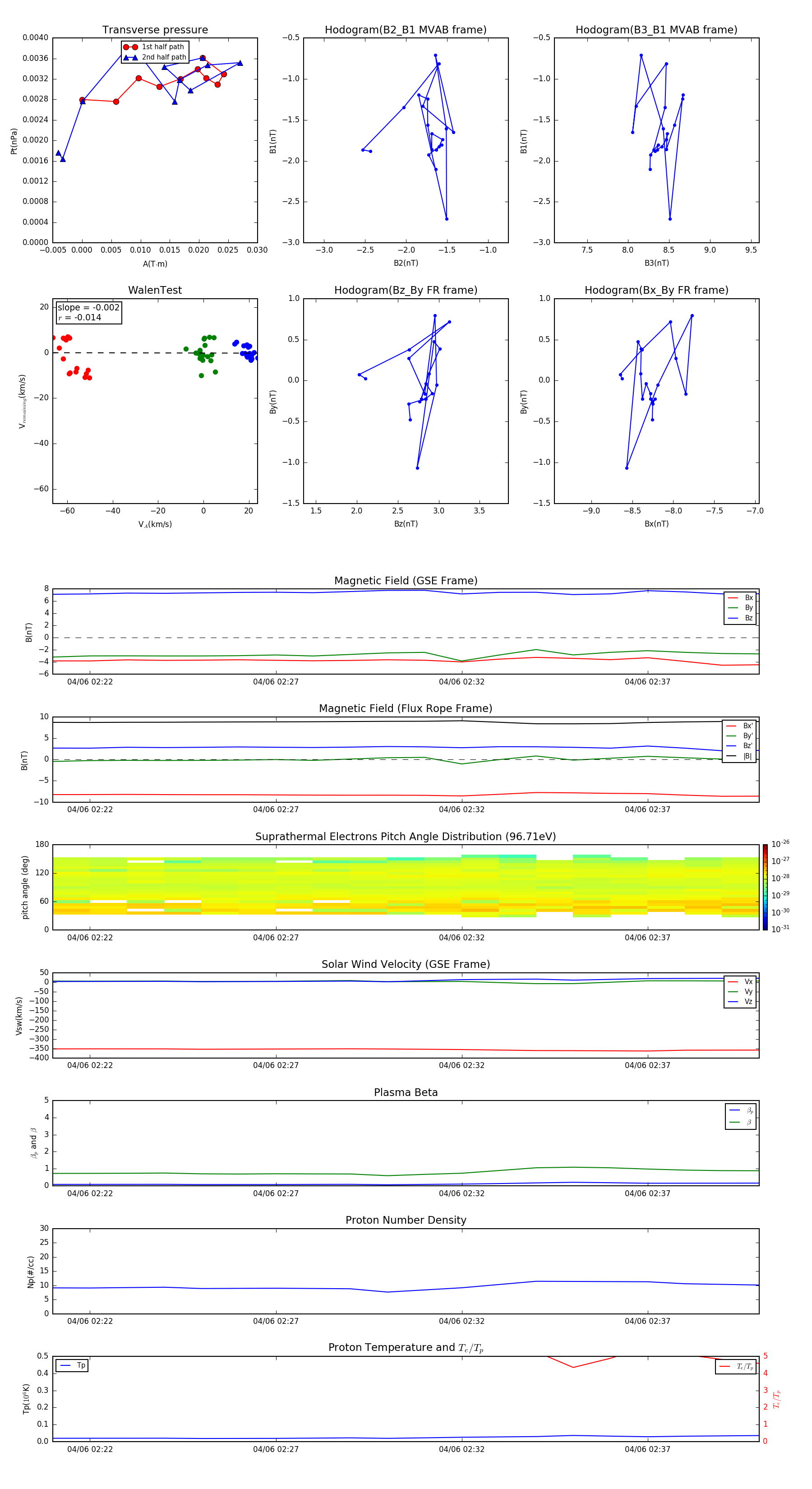
Flux Rope in 2012

Flux Rope Event 2012-04-06 02:21 ~ 2012-04-06 02:40 (20 minutes)


plot