HOME   LIST
‹–   –›

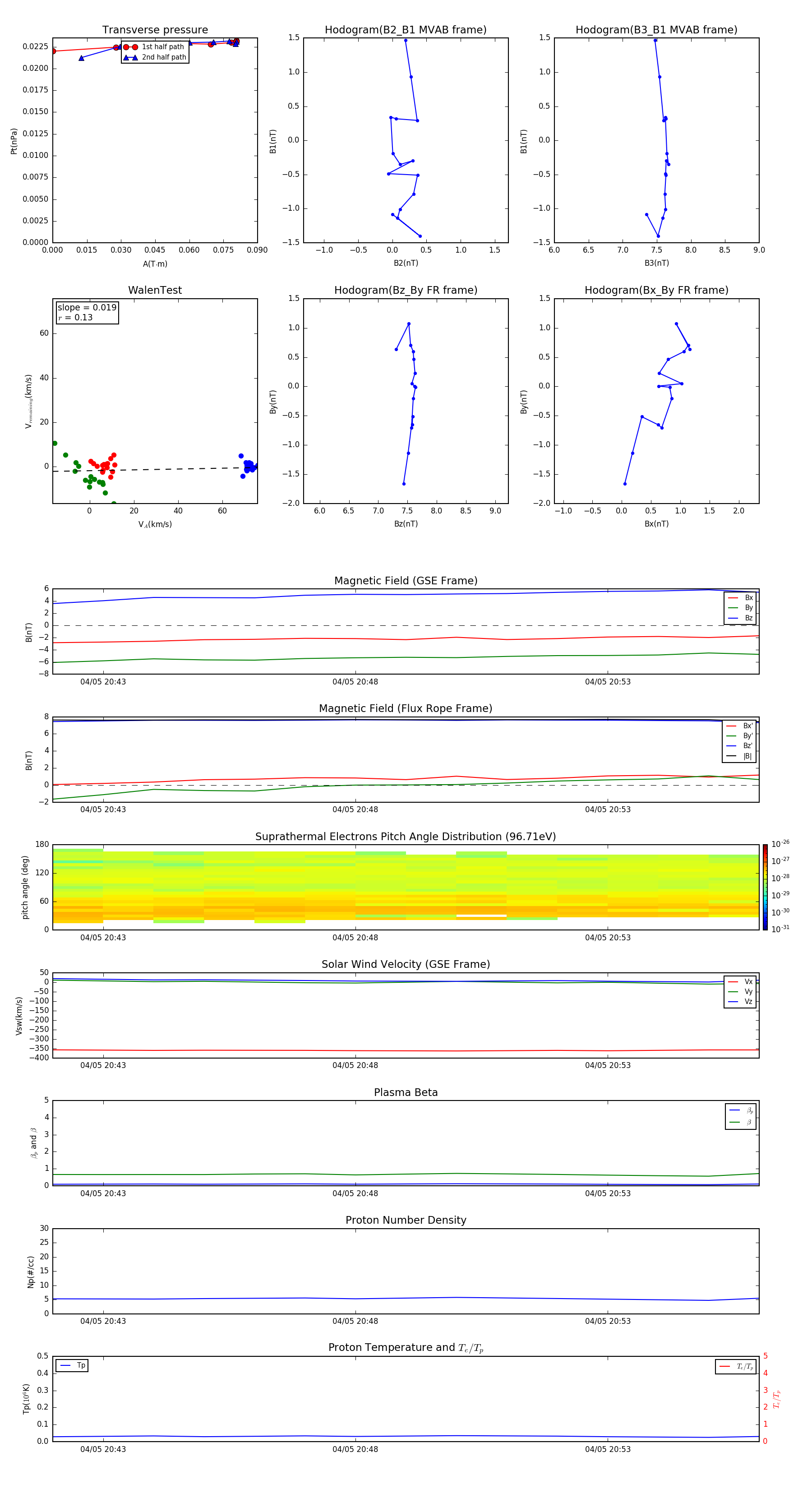
Flux Rope in 2012

Flux Rope Event 2012-04-05 20:42 ~ 2012-04-05 20:56 (15 minutes)


plot