HOME   LIST
‹–   –›

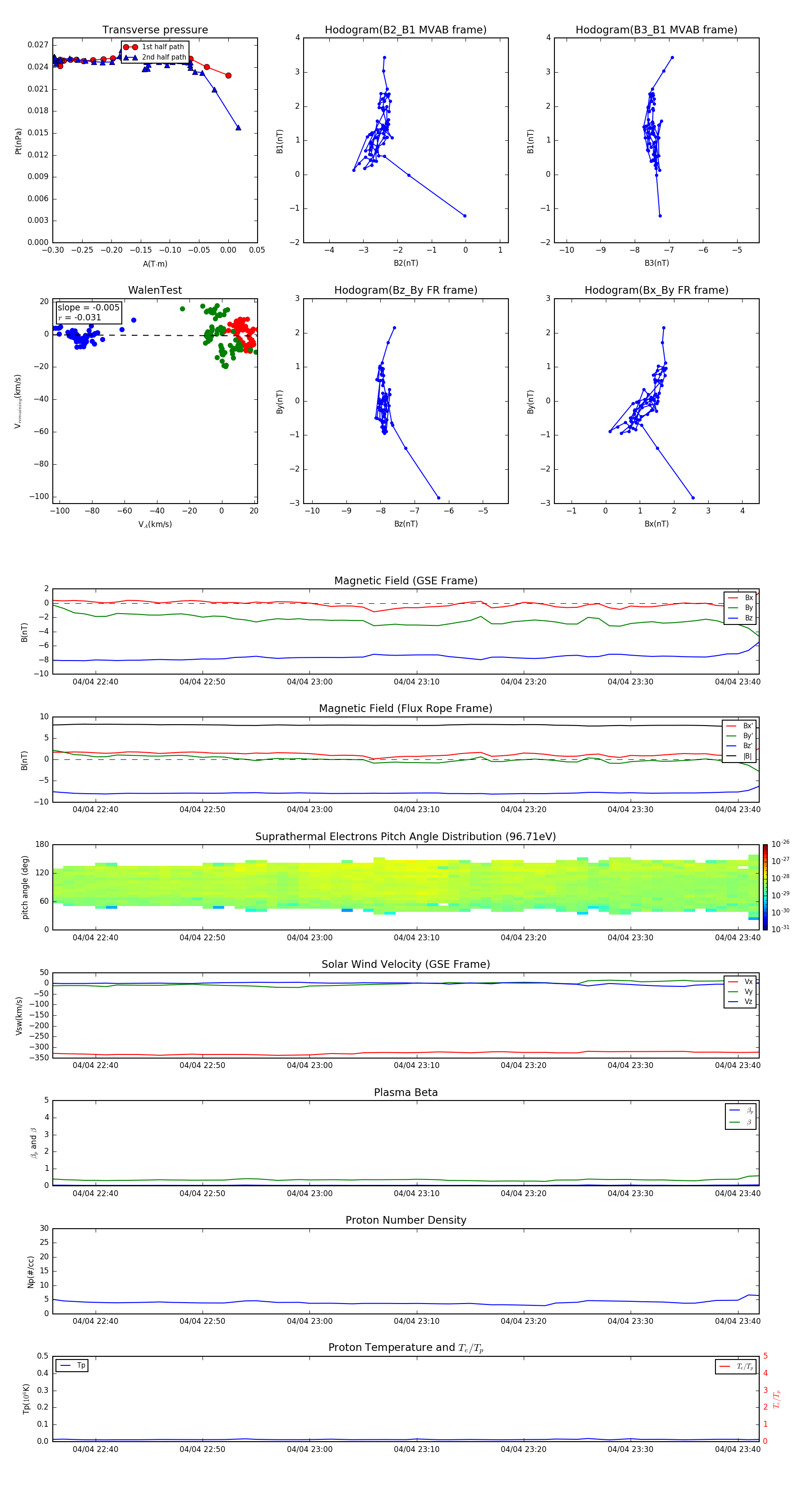
Flux Rope in 2012

Flux Rope Event 2012-04-04 22:36 ~ 2012-04-04 23:42 (67 minutes)


plot