HOME   LIST
‹–   –›

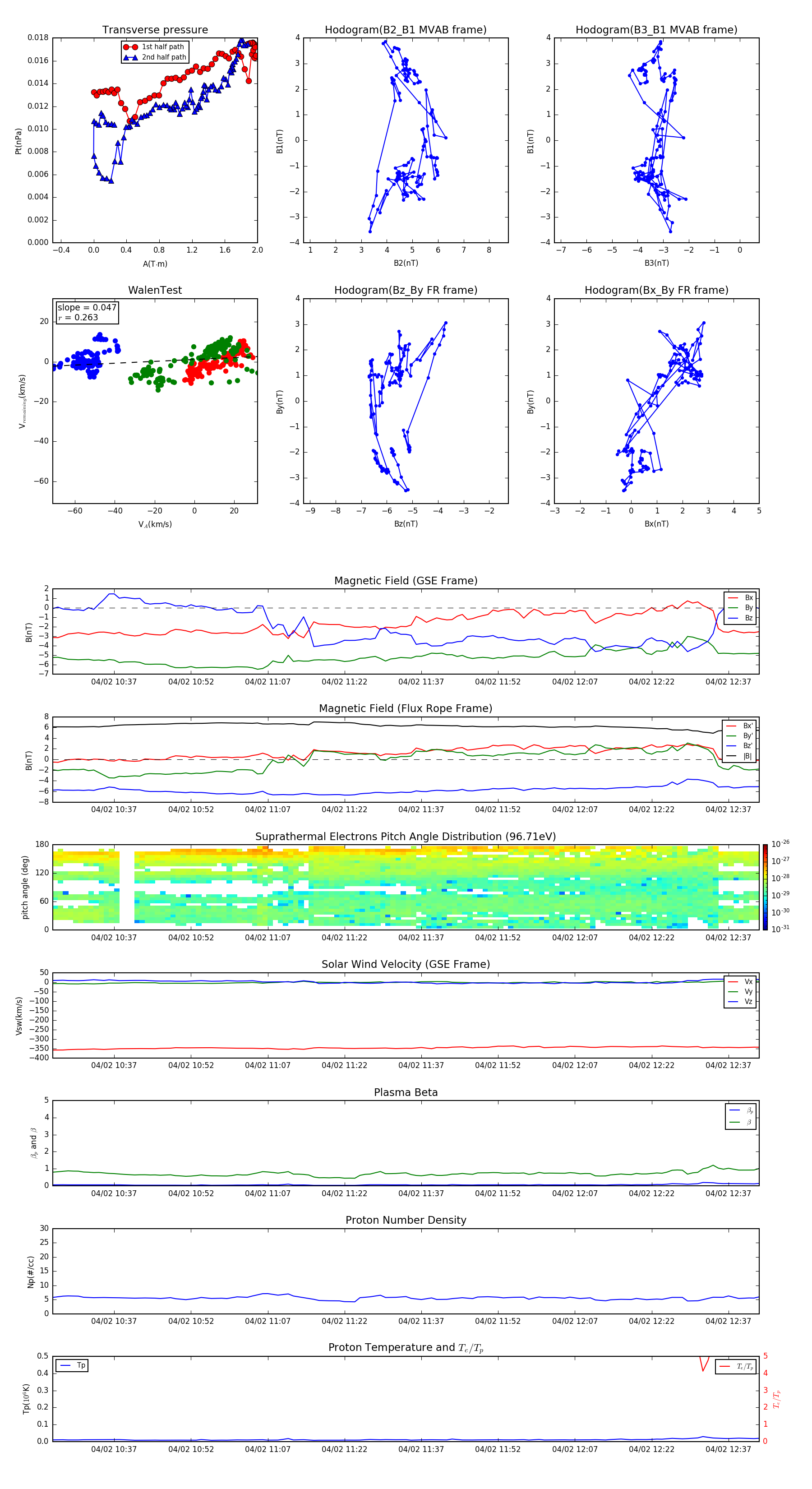
Flux Rope in 2012

Flux Rope Event 2012-04-02 10:25 ~ 2012-04-02 12:43 (139 minutes)


plot