HOME   LIST
‹–   –›

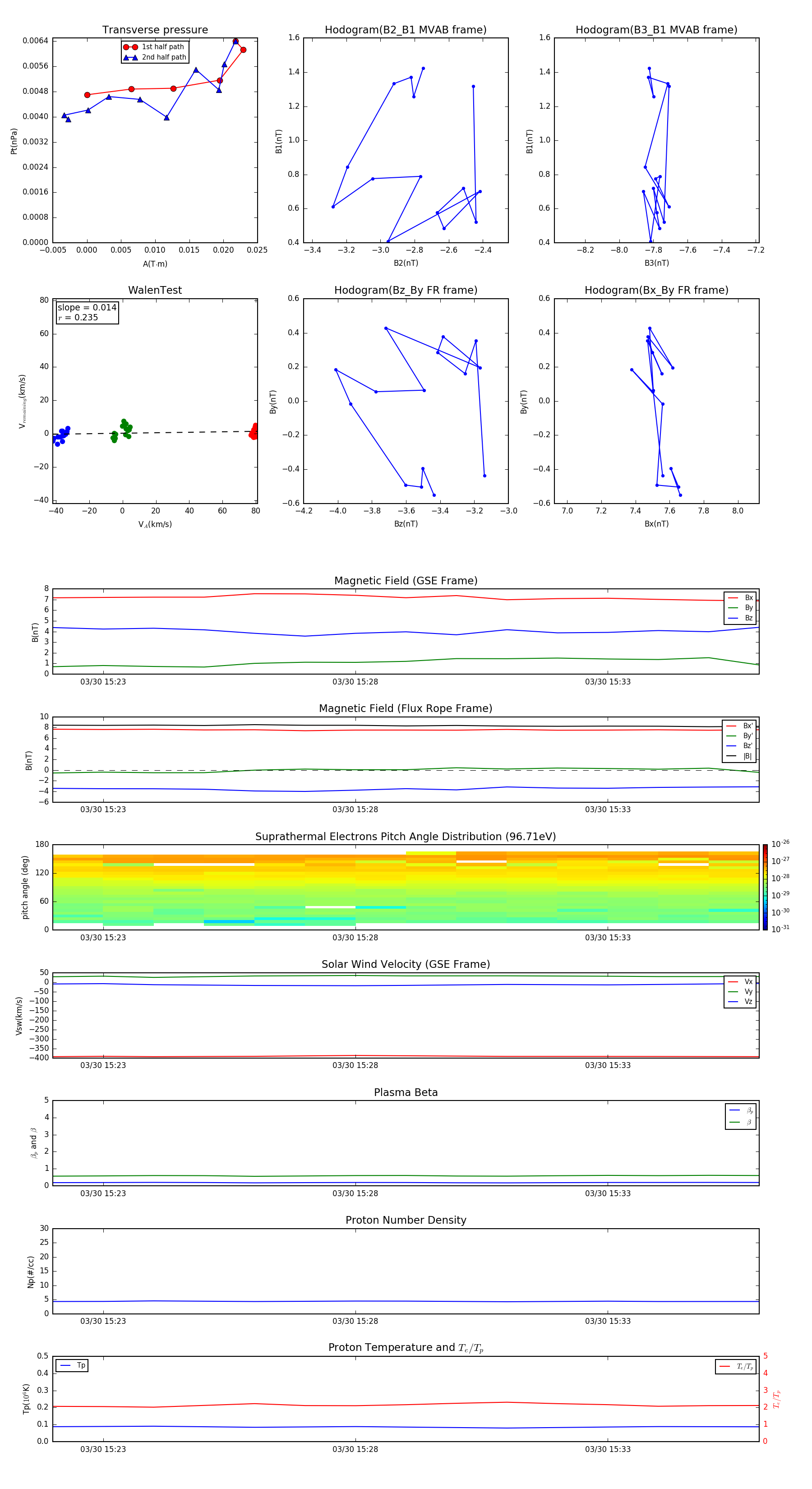
Flux Rope in 2012

Flux Rope Event 2012-03-30 15:22 ~ 2012-03-30 15:36 (15 minutes)


plot