HOME   LIST
‹–   –›

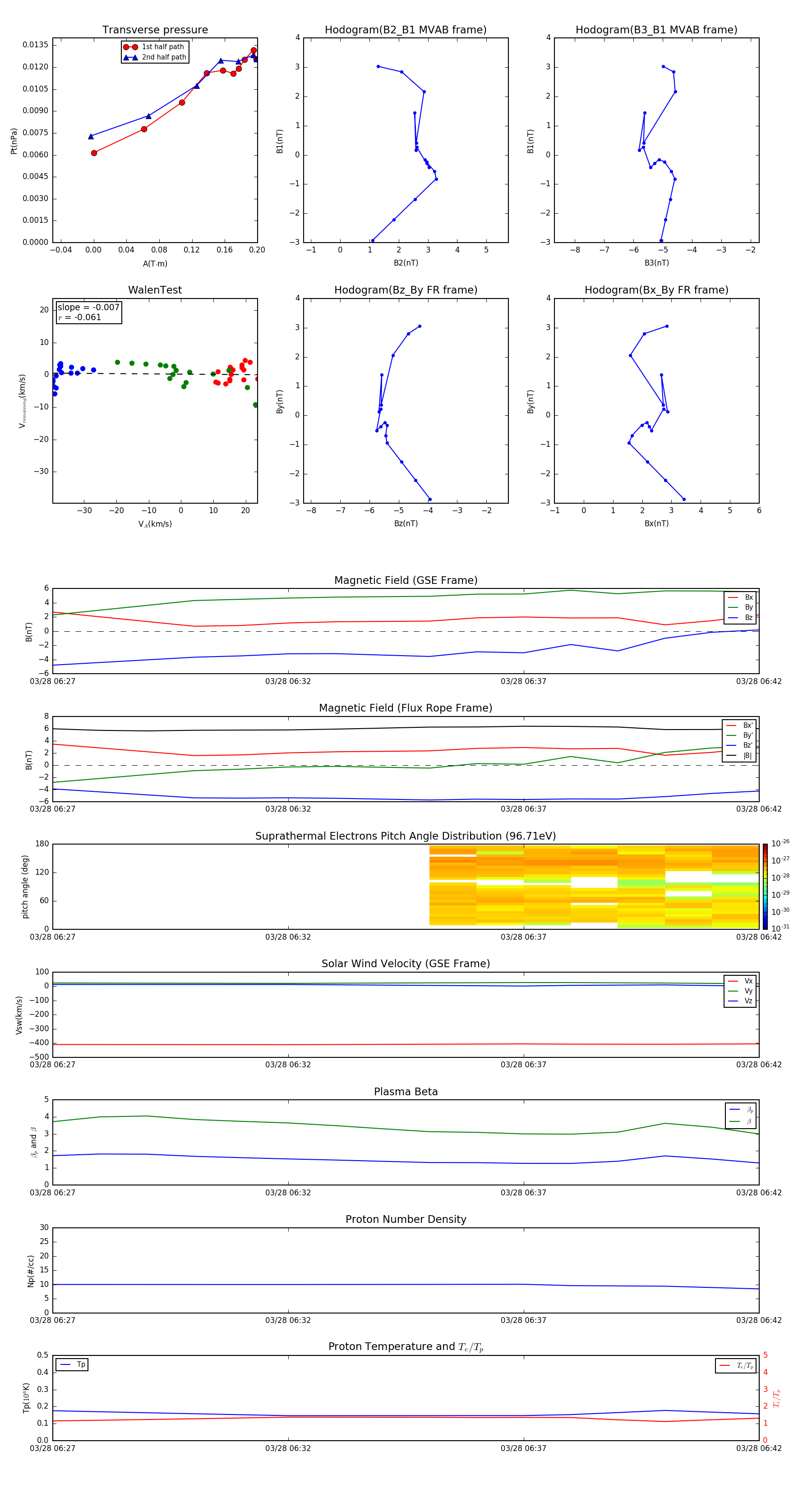
Flux Rope in 2012

Flux Rope Event 2012-03-28 06:27 ~ 2012-03-28 06:42 (16 minutes)


plot