HOME   LIST
‹–   –›

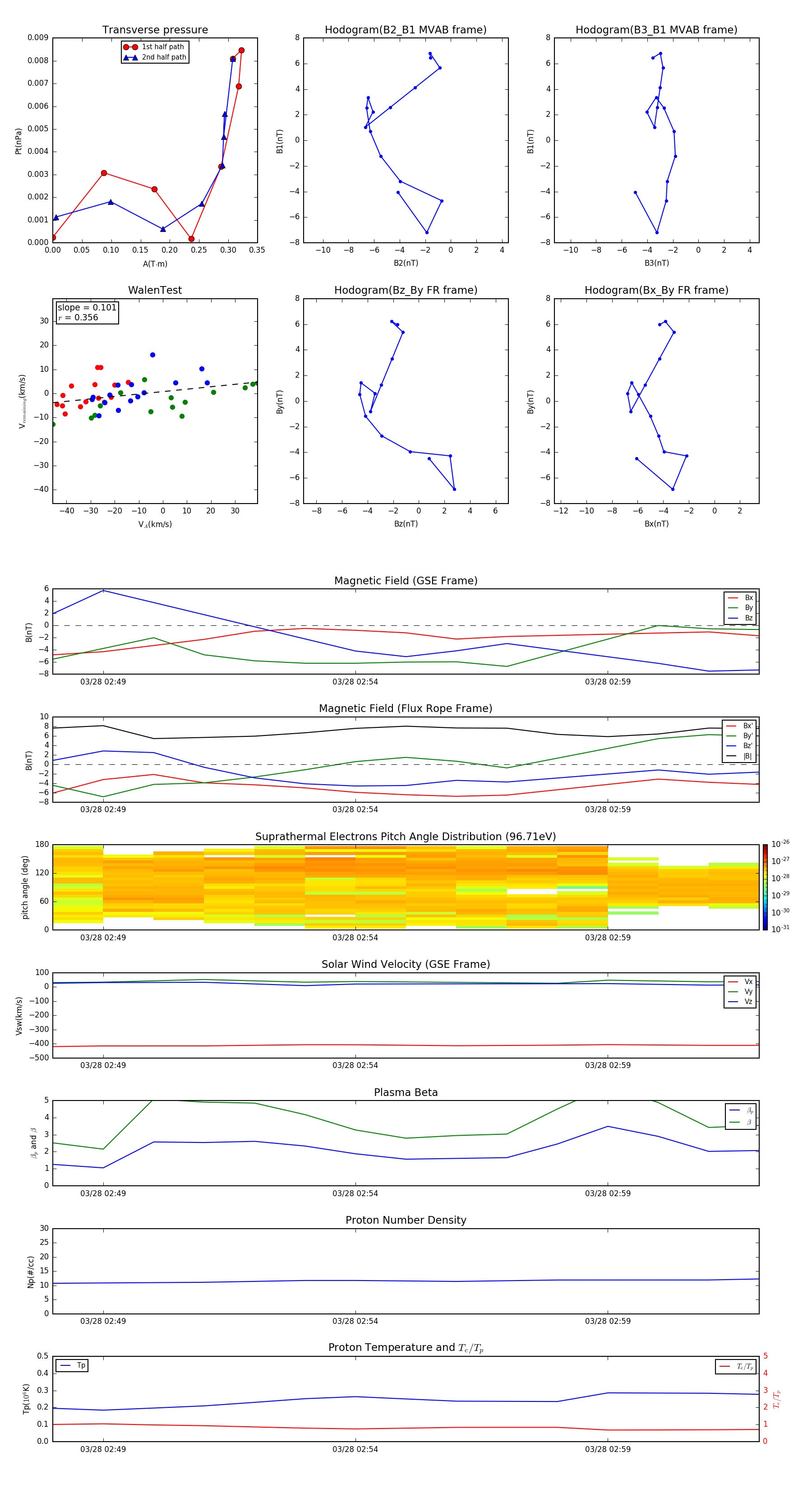
Flux Rope in 2012

Flux Rope Event 2012-03-28 02:48 ~ 2012-03-28 03:02 (15 minutes)


plot