HOME   LIST
‹–   –›

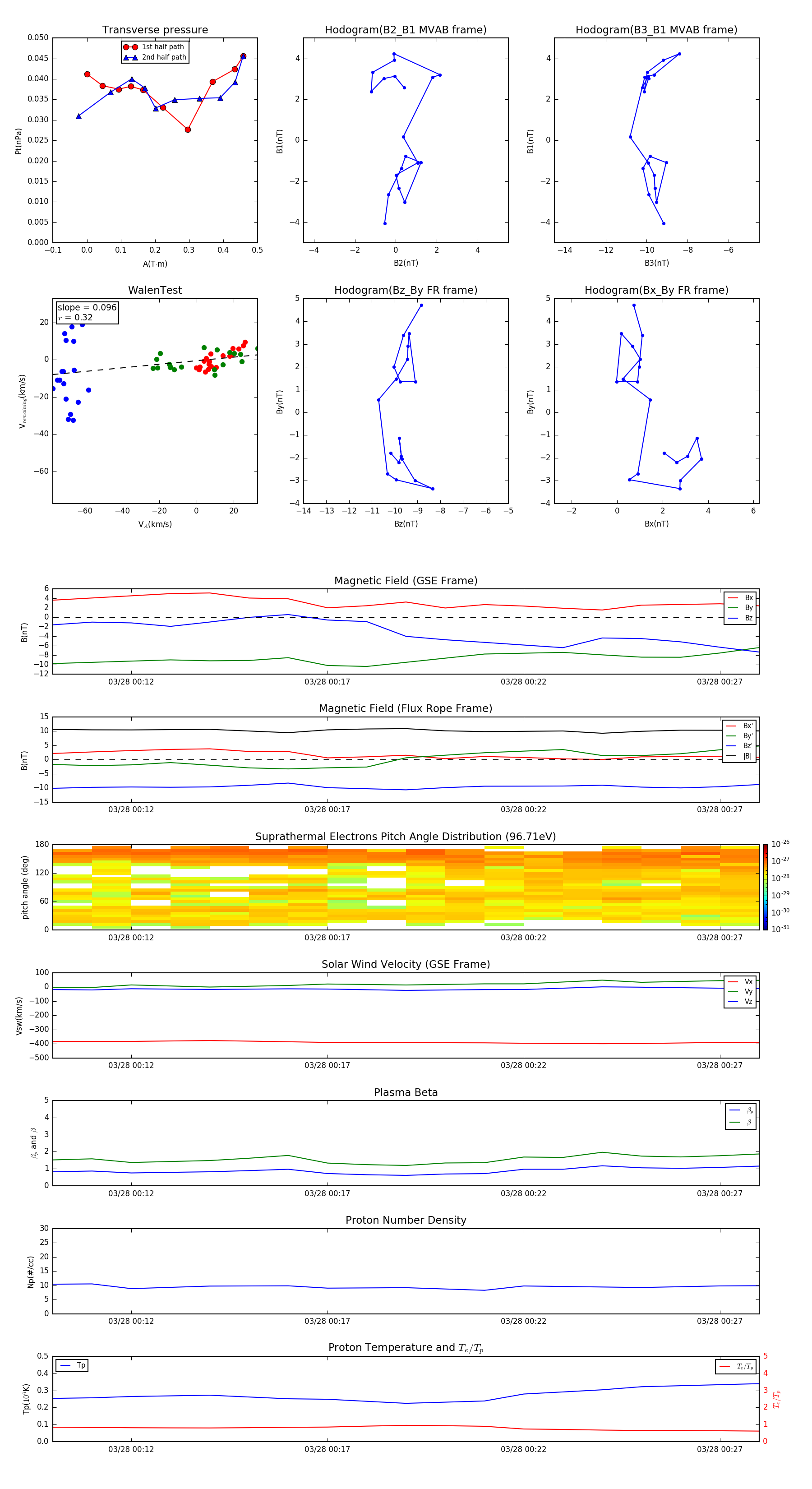
Flux Rope in 2012

Flux Rope Event 2012-03-28 00:10 ~ 2012-03-28 00:28 (19 minutes)


plot