HOME   LIST
‹–   –›

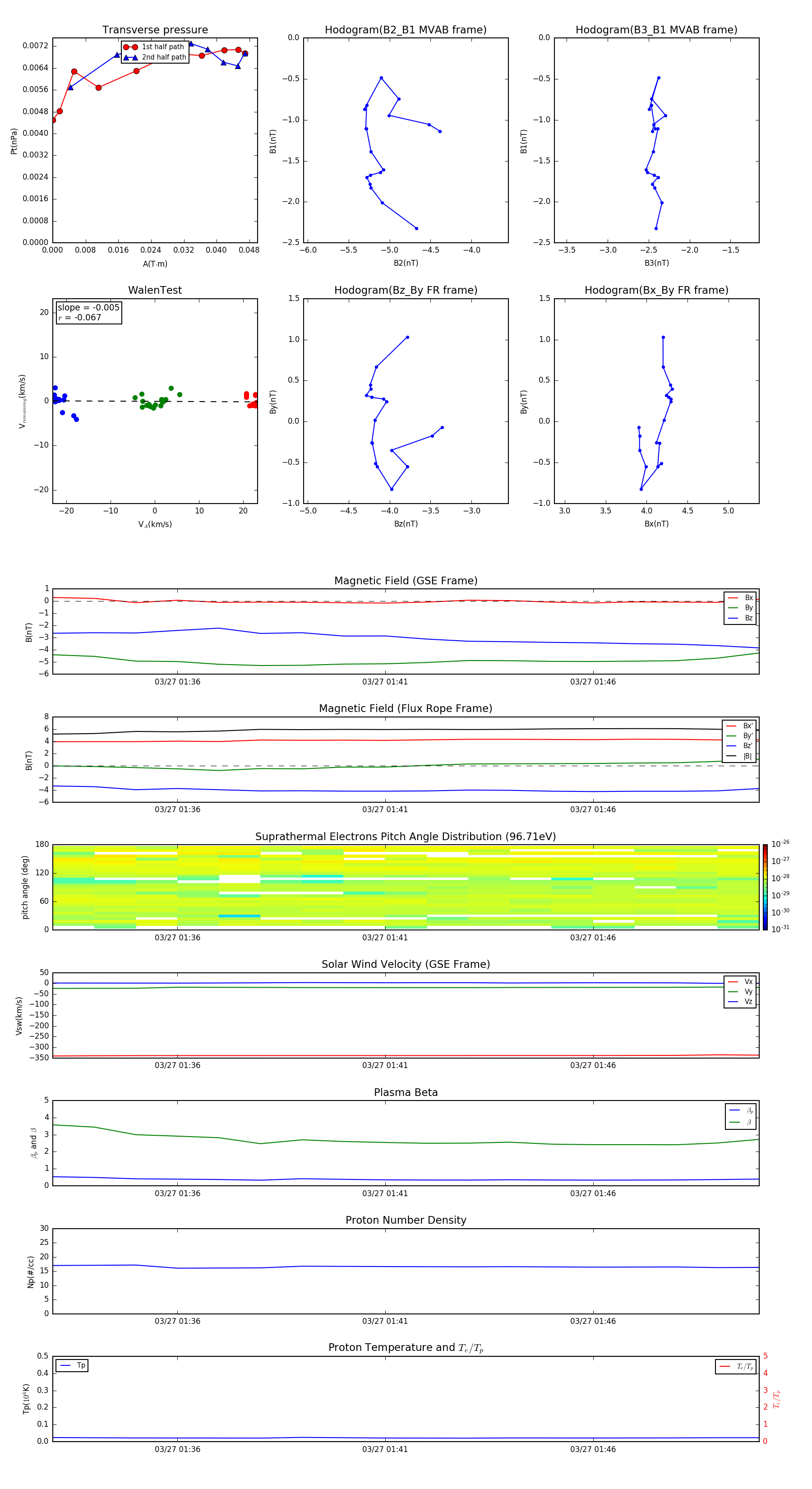
Flux Rope in 2012

Flux Rope Event 2012-03-27 01:33 ~ 2012-03-27 01:50 (18 minutes)


plot