HOME   LIST
‹–   –›

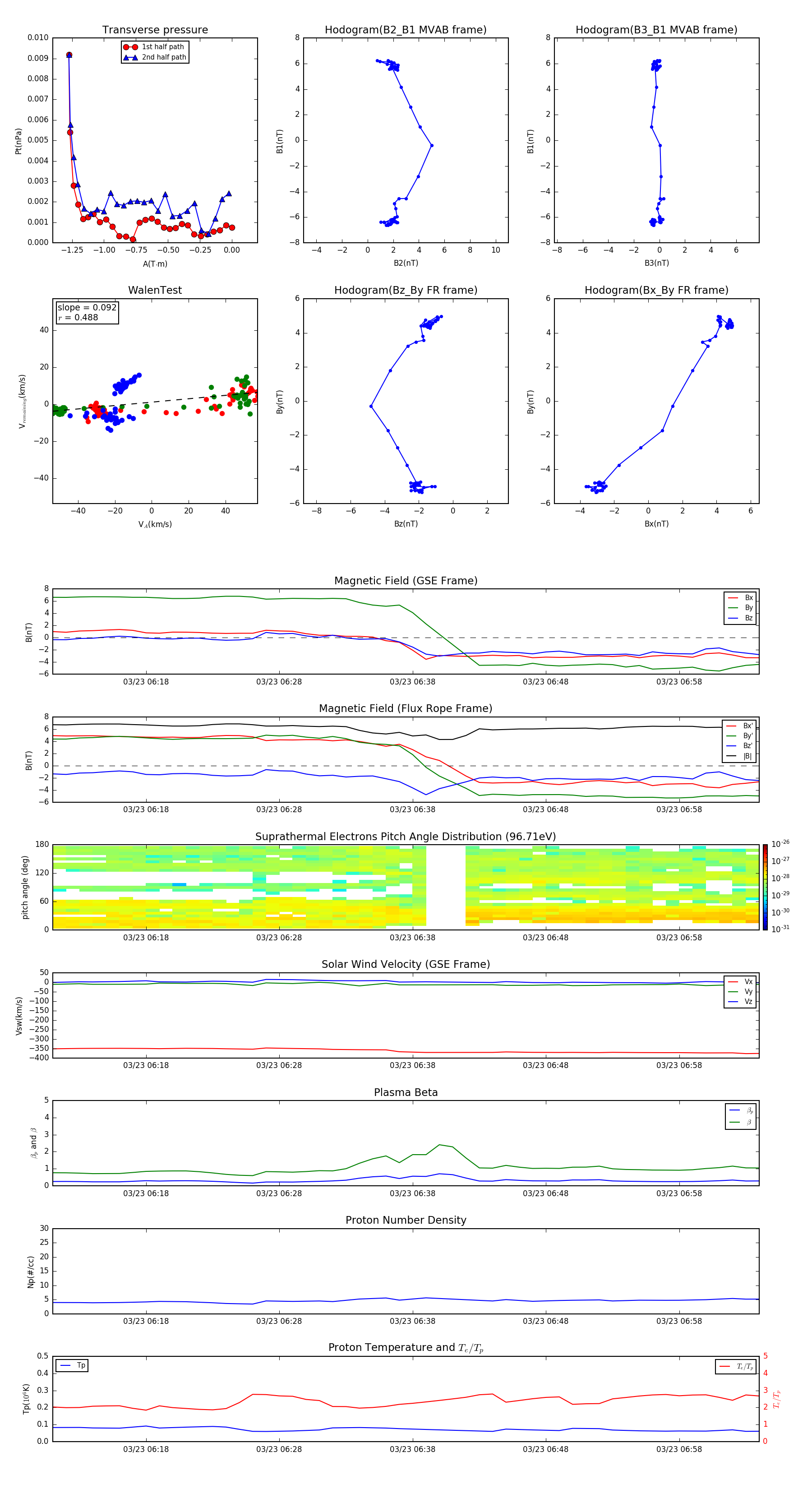
Flux Rope in 2012

Flux Rope Event 2012-03-23 06:11 ~ 2012-03-23 07:04 (54 minutes)


plot