HOME   LIST
‹–   –›

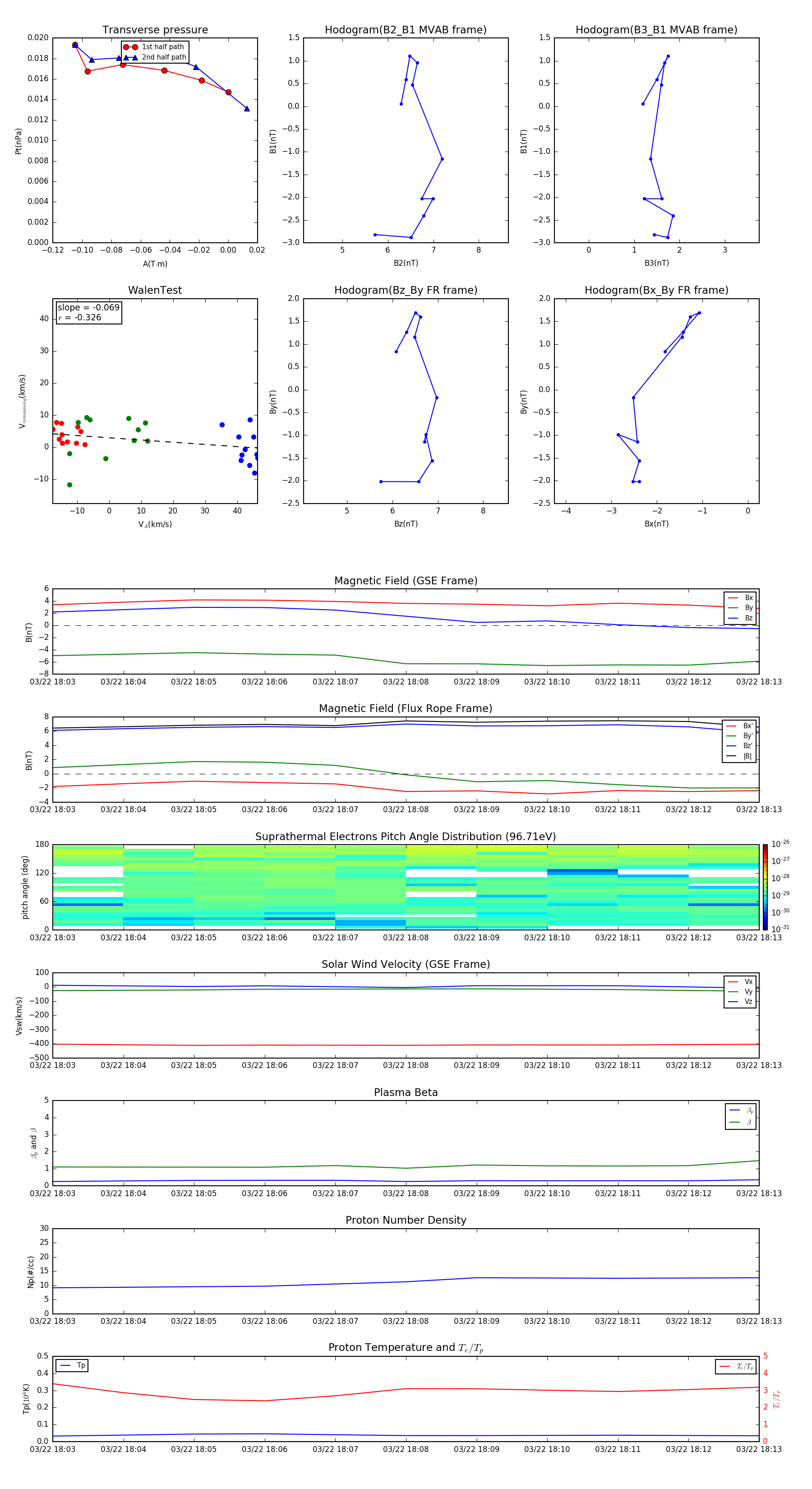
Flux Rope in 2012

Flux Rope Event 2012-03-22 18:03 ~ 2012-03-22 18:13 (11 minutes)


plot