HOME   LIST
‹–   –›

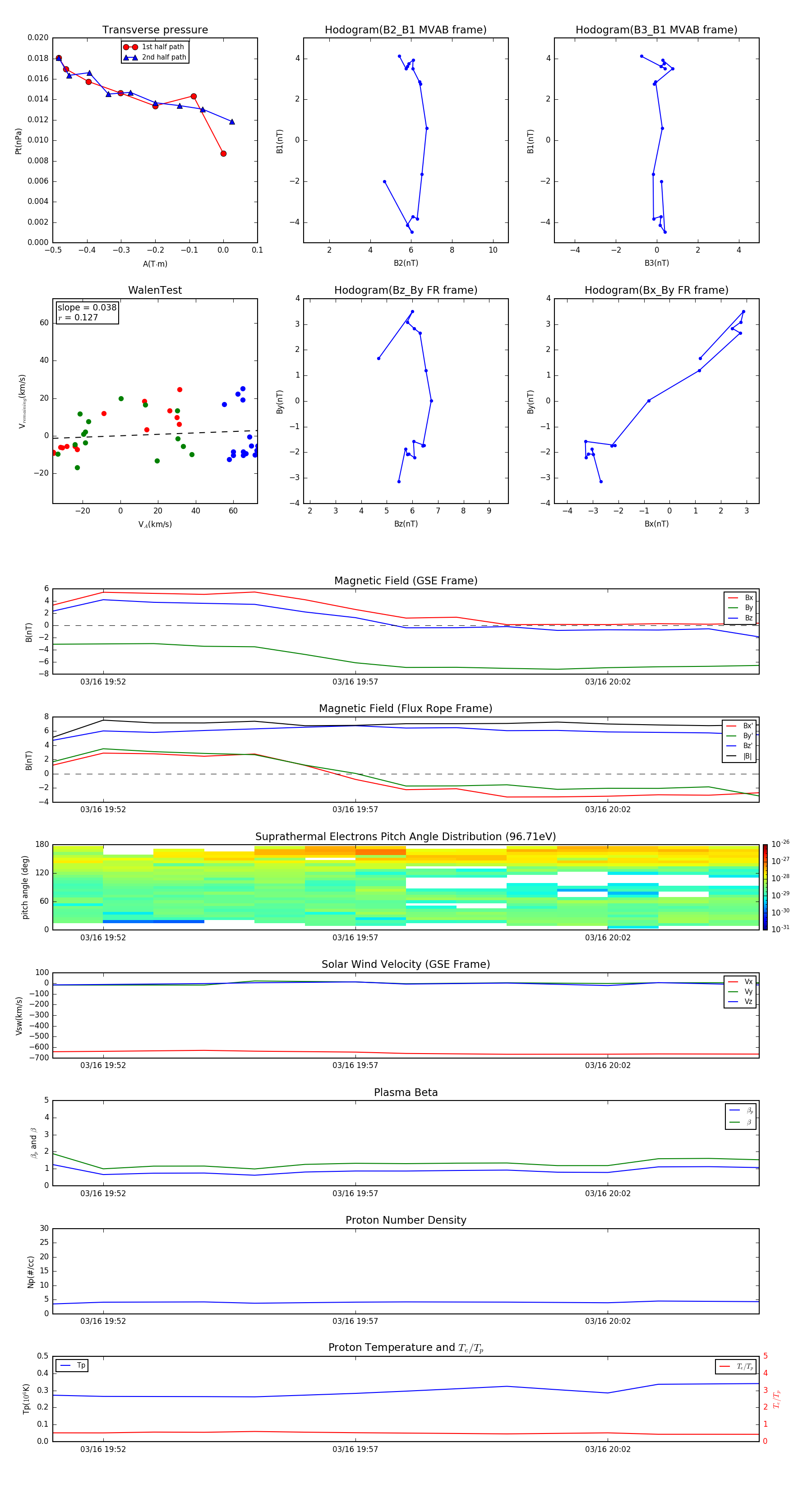
Flux Rope in 2012

Flux Rope Event 2012-03-16 19:51 ~ 2012-03-16 20:05 (15 minutes)


plot