HOME   LIST
‹–   –›

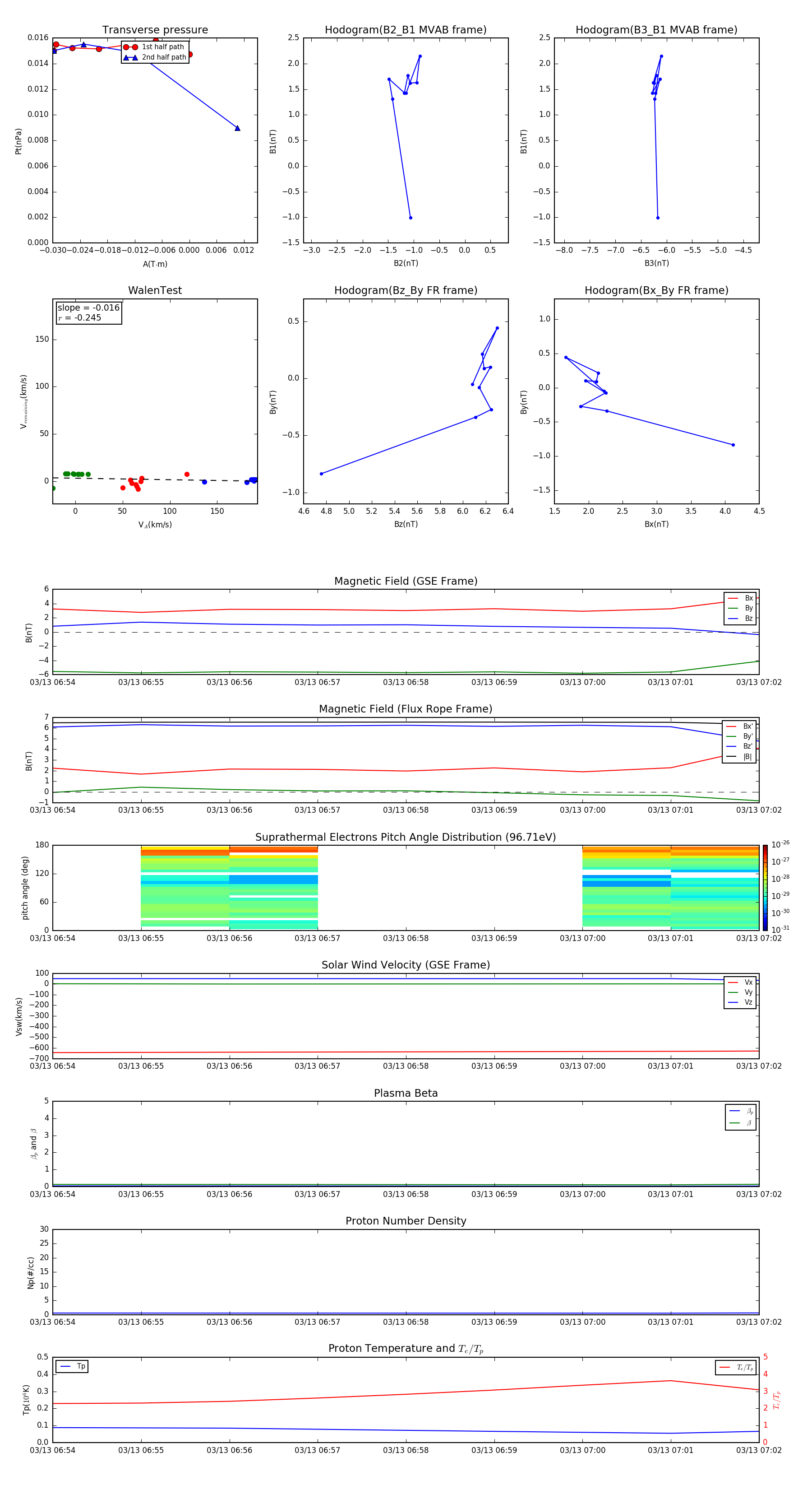
Flux Rope in 2012

Flux Rope Event 2012-03-13 06:54 ~ 2012-03-13 07:02 (9 minutes)


plot