HOME   LIST
‹–   –›

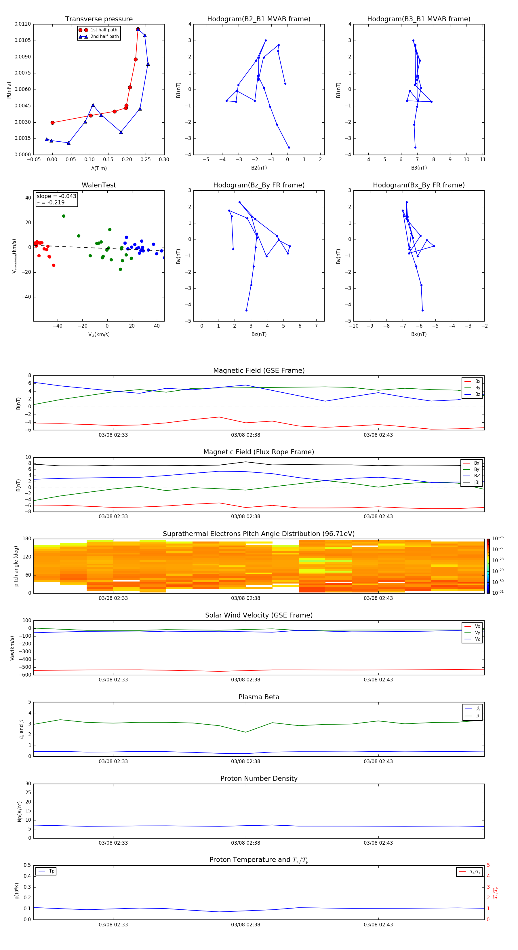
Flux Rope in 2012

Flux Rope Event 2012-03-08 02:30 ~ 2012-03-08 02:47 (18 minutes)


plot