HOME   LIST
‹–   –›

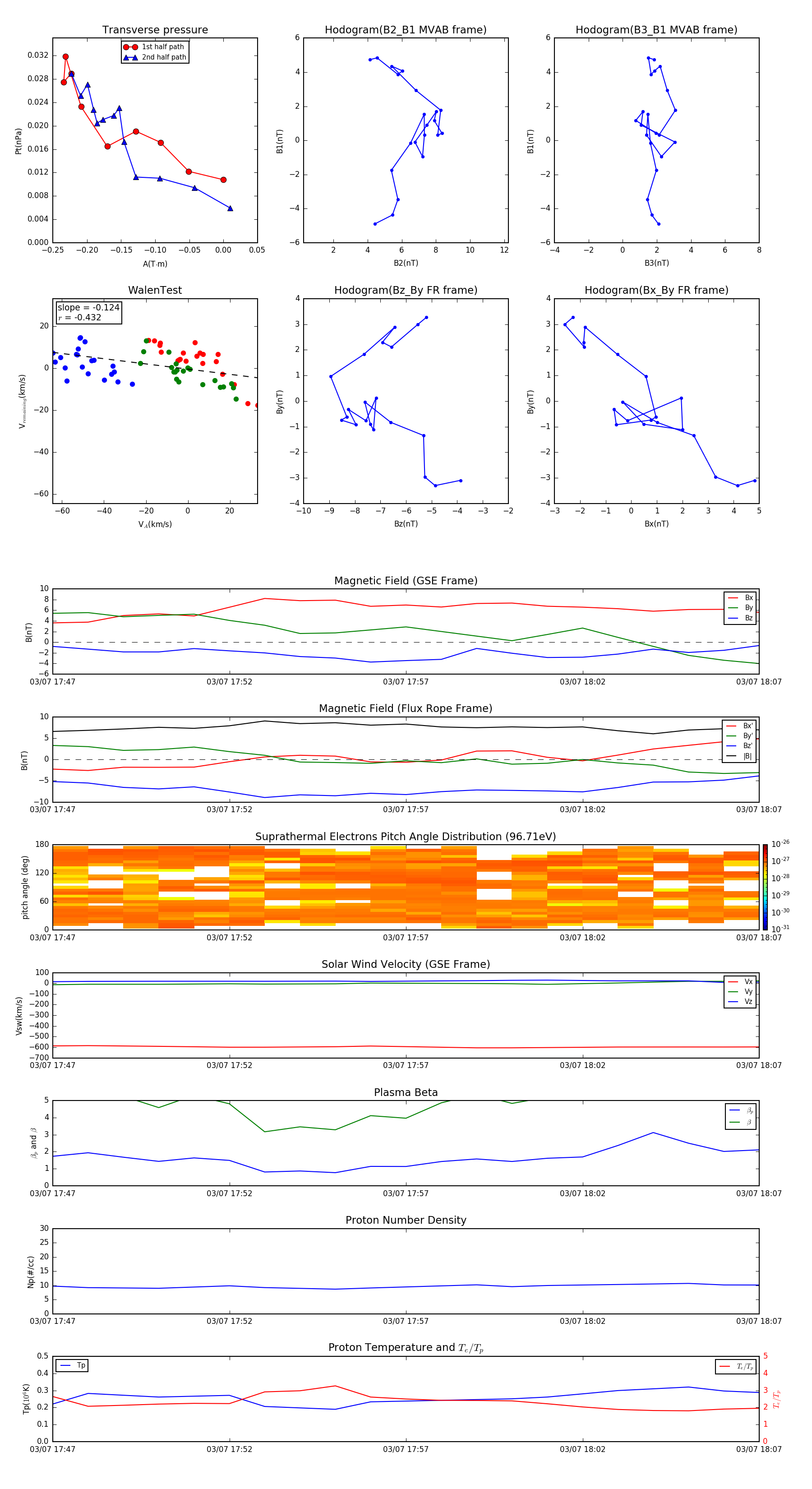
Flux Rope in 2012

Flux Rope Event 2012-03-07 17:47 ~ 2012-03-07 18:07 (21 minutes)


plot