HOME   LIST
‹–   –›

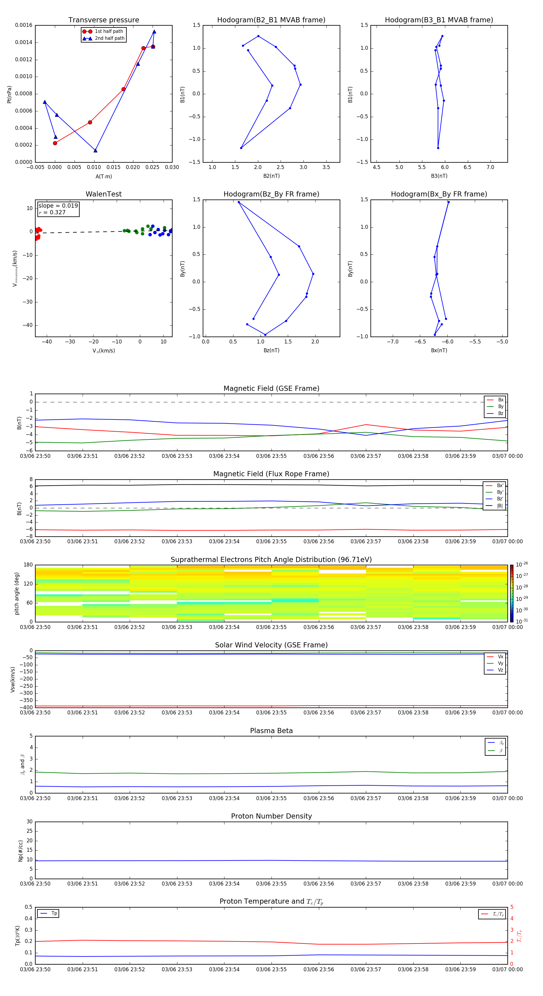
Flux Rope in 2012

Flux Rope Event 2012-03-06 23:50 ~ 2012-03-07 00:00 (11 minutes)


plot