HOME   LIST
‹–   –›

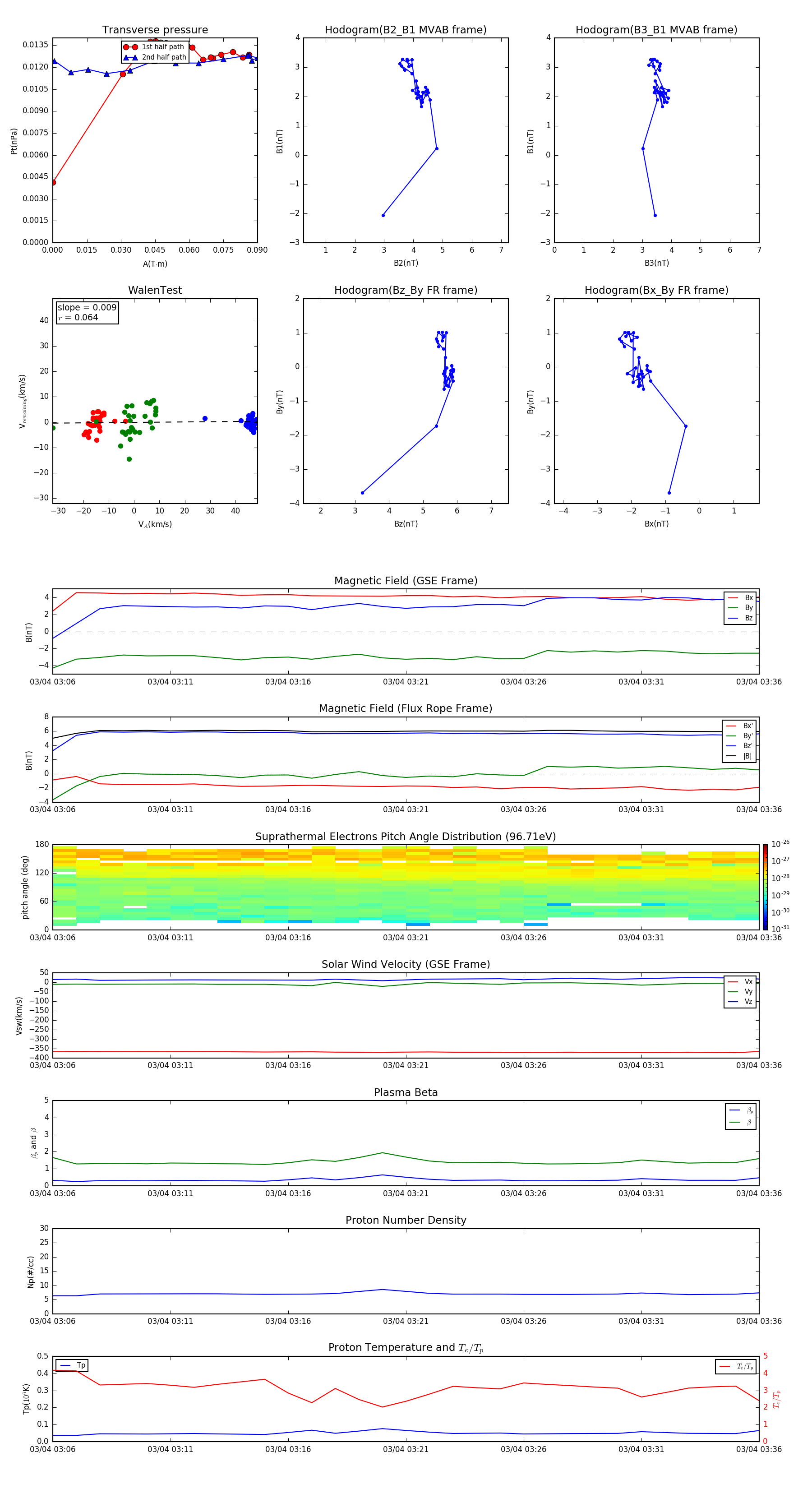
Flux Rope in 2012

Flux Rope Event 2012-03-04 03:06 ~ 2012-03-04 03:36 (31 minutes)


plot