HOME   LIST
‹–   –›

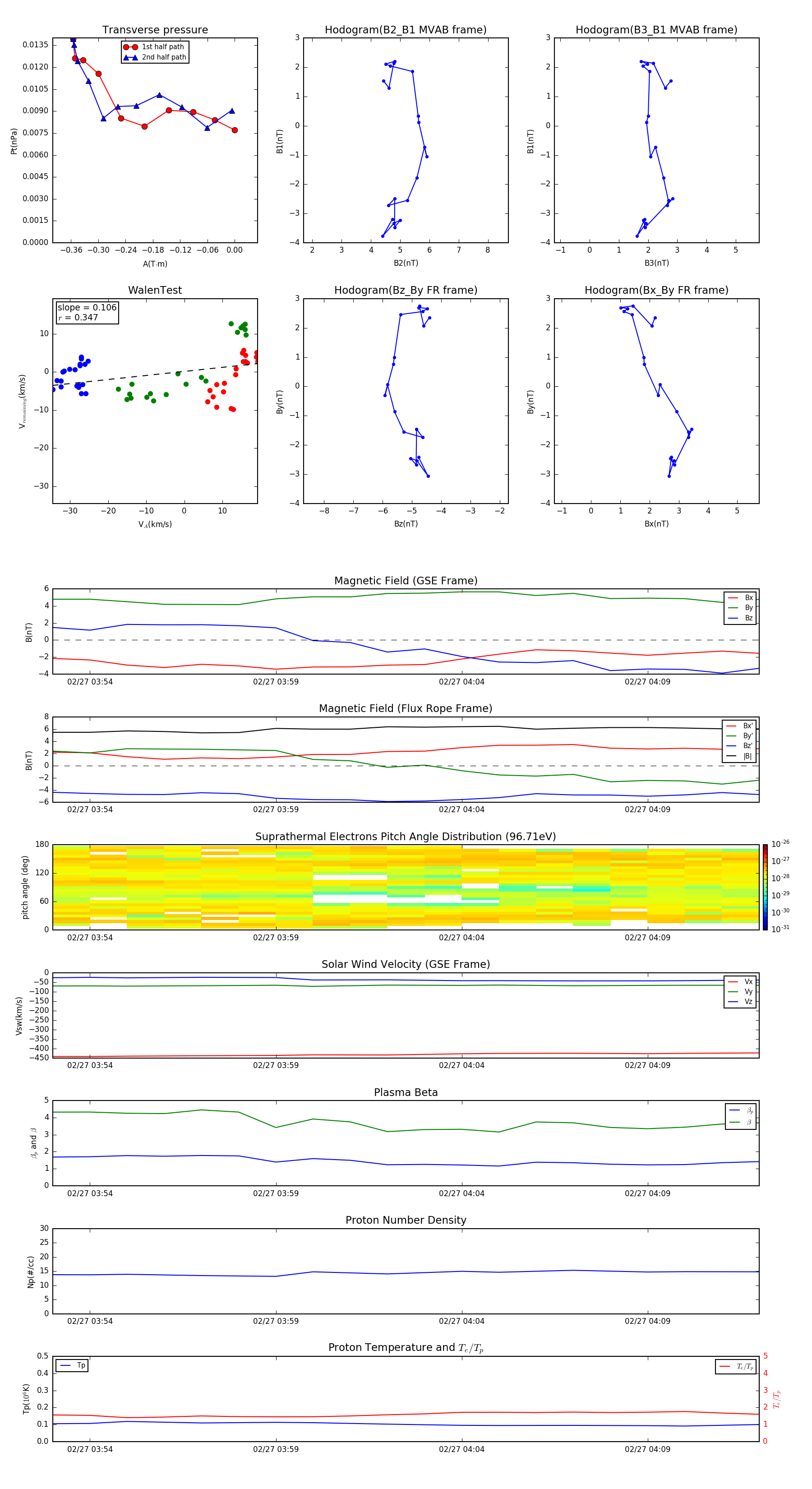
Flux Rope in 2012

Flux Rope Event 2012-02-27 03:53 ~ 2012-02-27 04:12 (20 minutes)


plot