HOME   LIST
‹–   –›

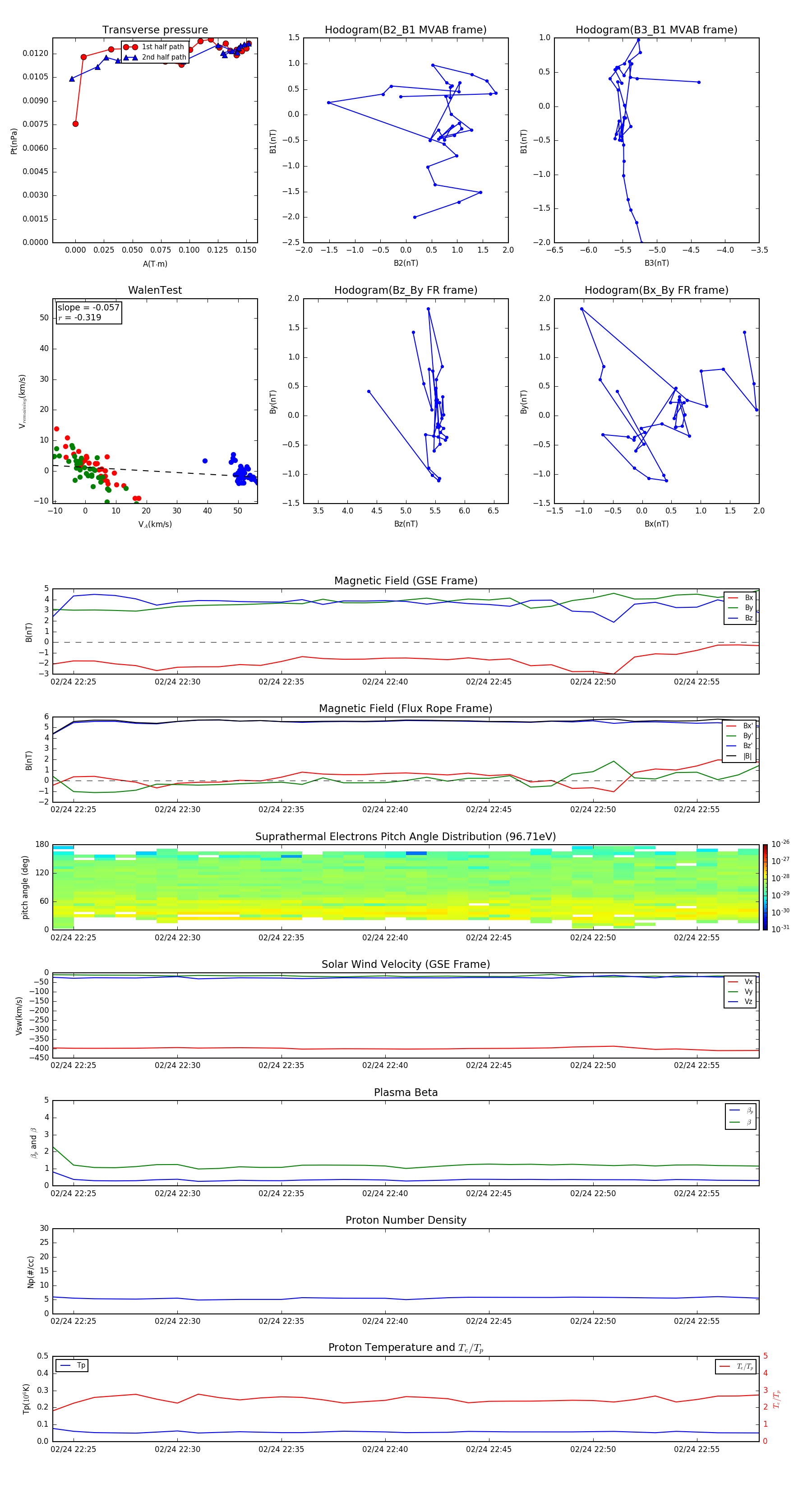
Flux Rope in 2012

Flux Rope Event 2012-02-24 22:24 ~ 2012-02-24 22:58 (35 minutes)


plot