HOME   LIST
‹–   –›

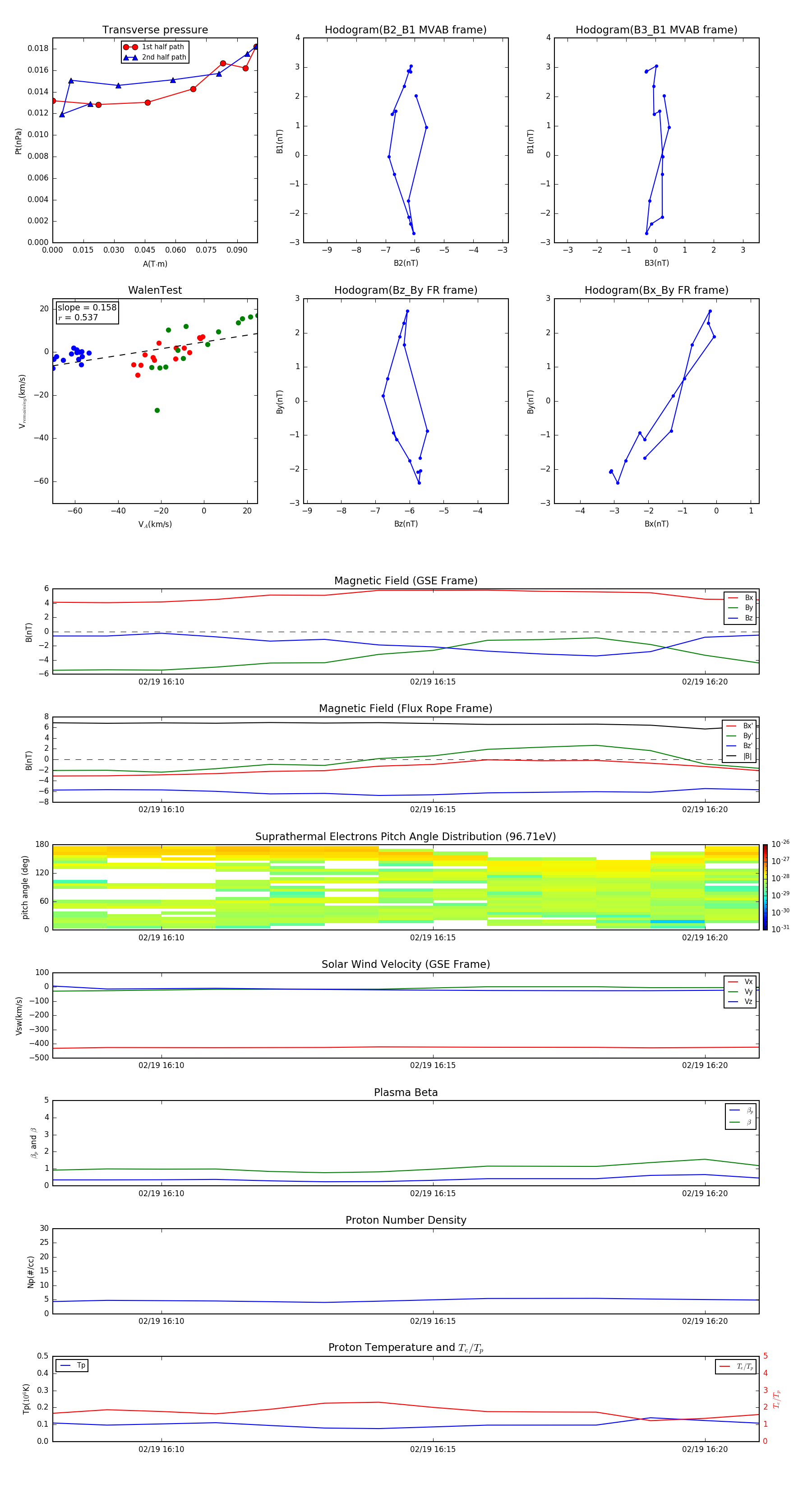
Flux Rope in 2012

Flux Rope Event 2012-02-19 16:08 ~ 2012-02-19 16:21 (14 minutes)


plot