HOME   LIST
‹–   –›

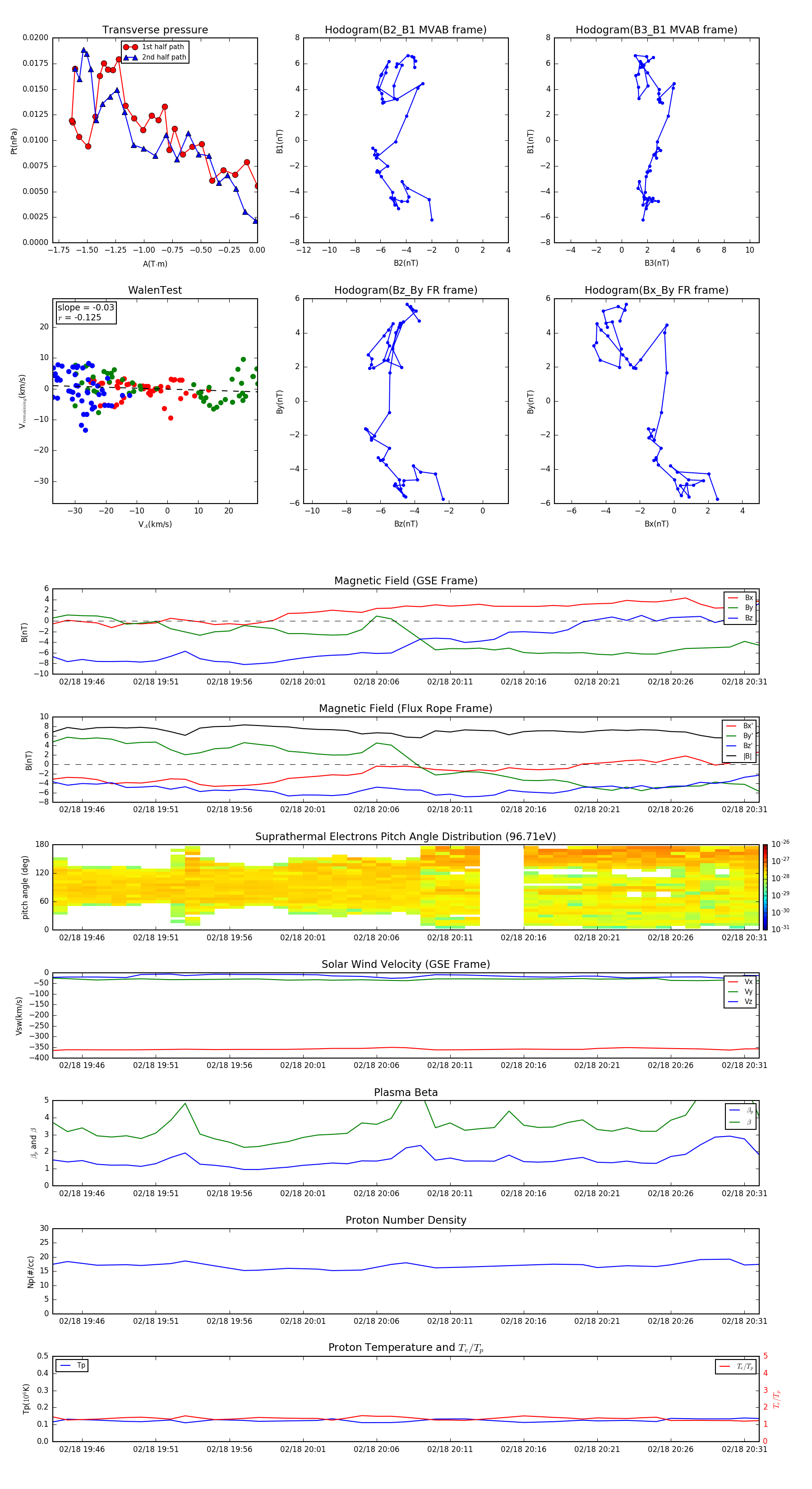
Flux Rope in 2012

Flux Rope Event 2012-02-18 19:44 ~ 2012-02-18 20:32 (49 minutes)


plot