HOME   LIST
‹–   –›

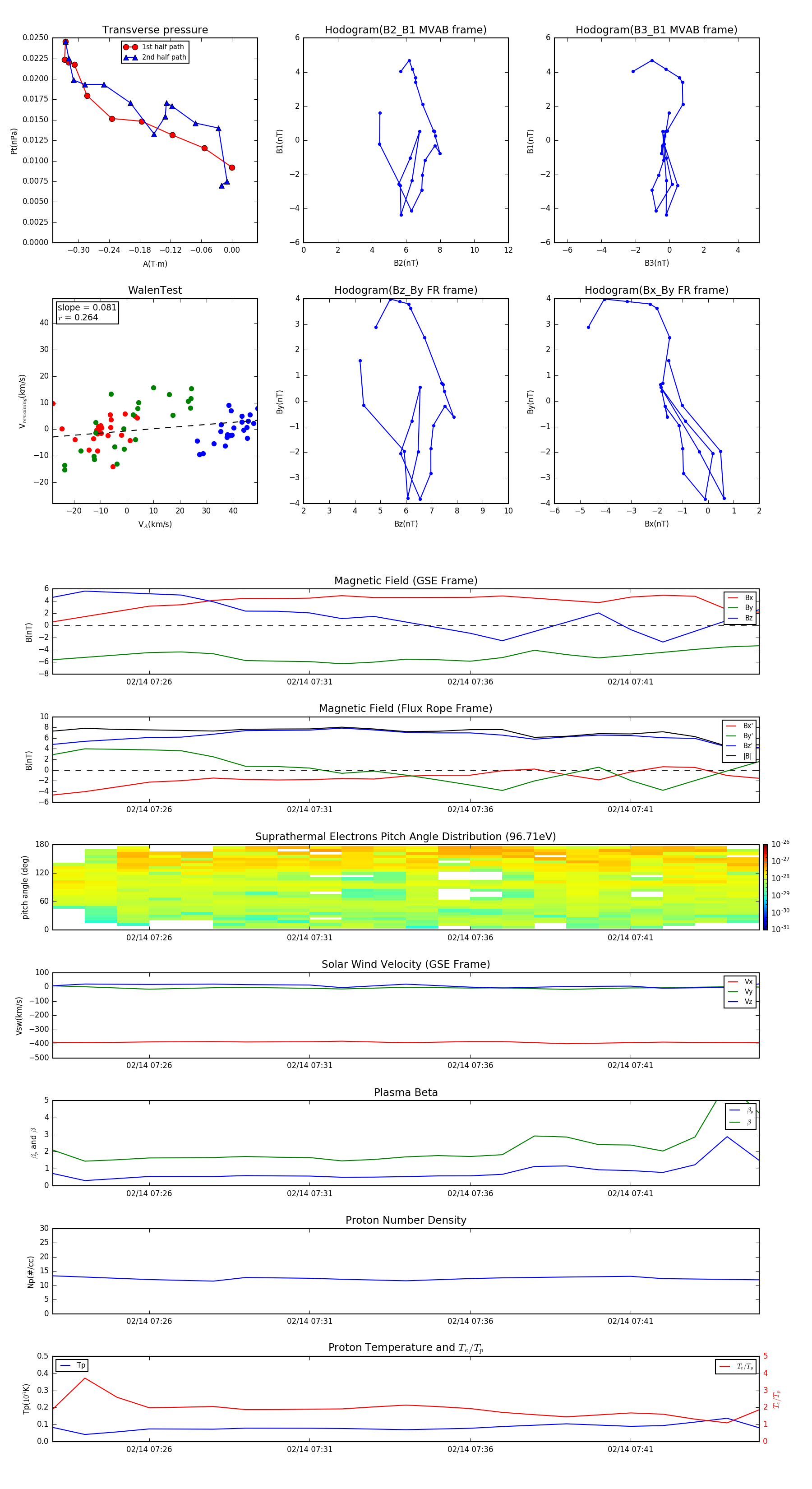
Flux Rope in 2012

Flux Rope Event 2012-02-14 07:23 ~ 2012-02-14 07:45 (23 minutes)


plot