HOME   LIST
‹–   –›

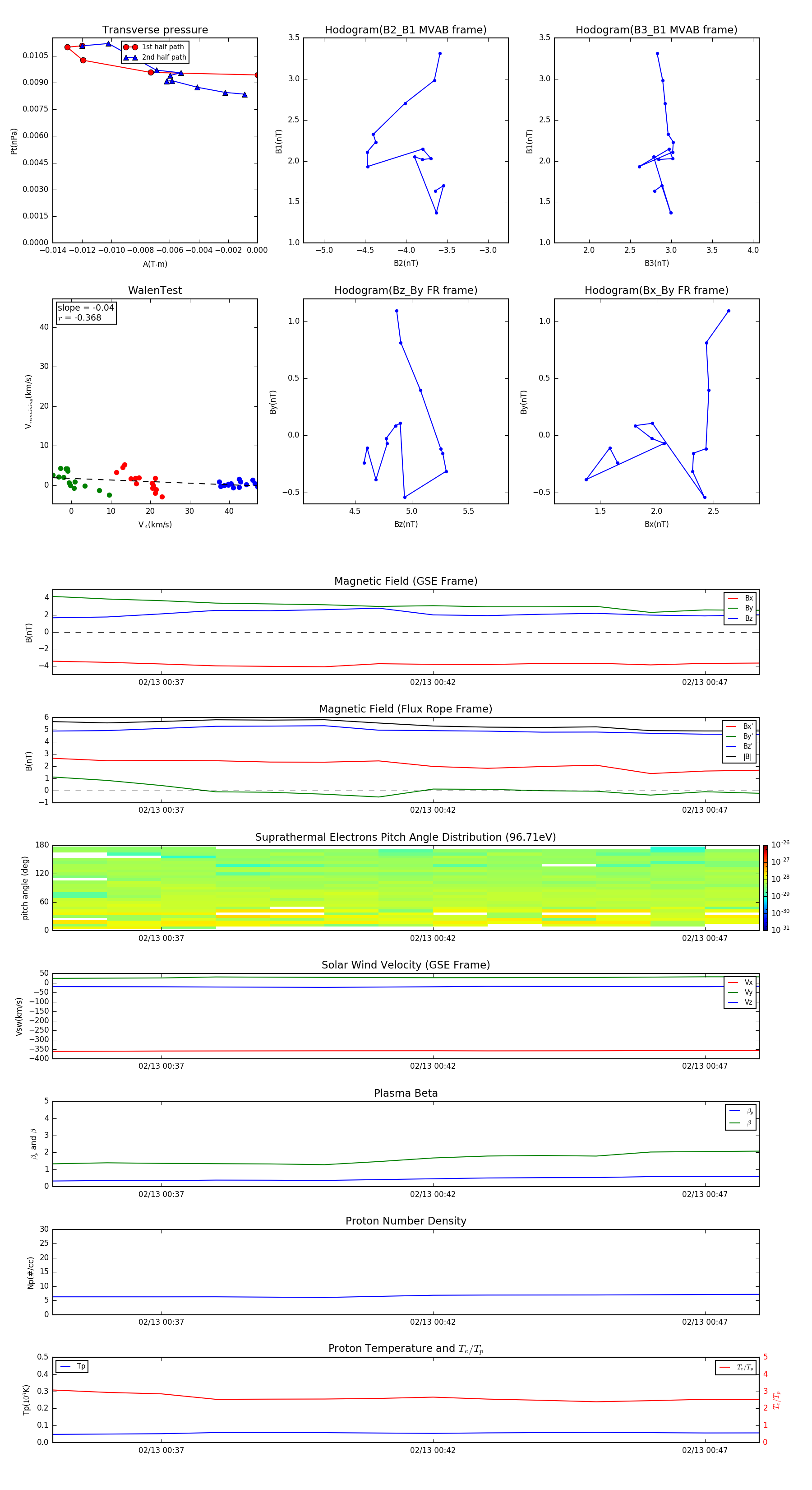
Flux Rope in 2012

Flux Rope Event 2012-02-13 00:35 ~ 2012-02-13 00:48 (14 minutes)


plot