HOME   LIST
‹–   –›

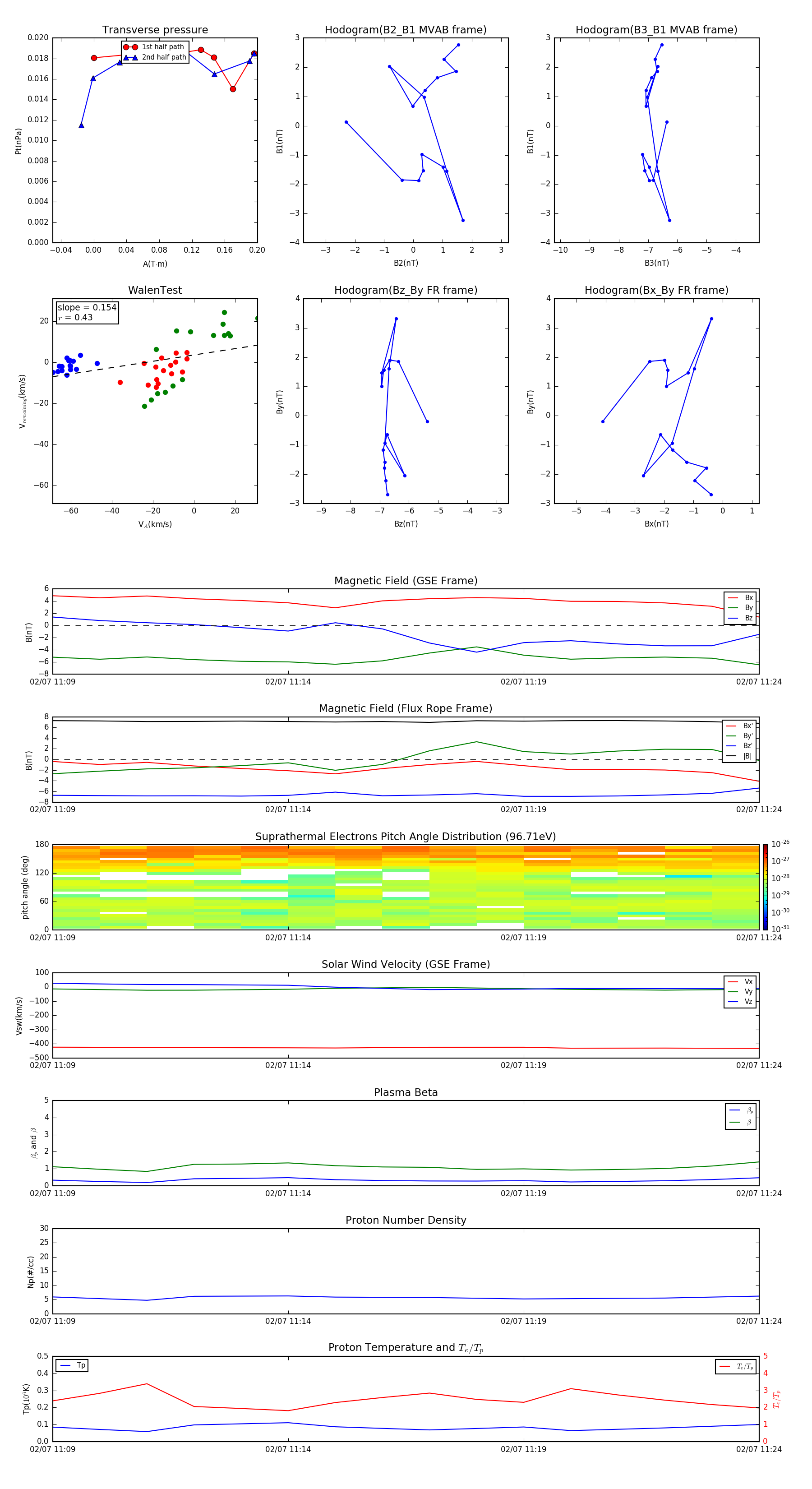
Flux Rope in 2012

Flux Rope Event 2012-02-07 11:09 ~ 2012-02-07 11:24 (16 minutes)


plot