HOME   LIST
‹–   –›

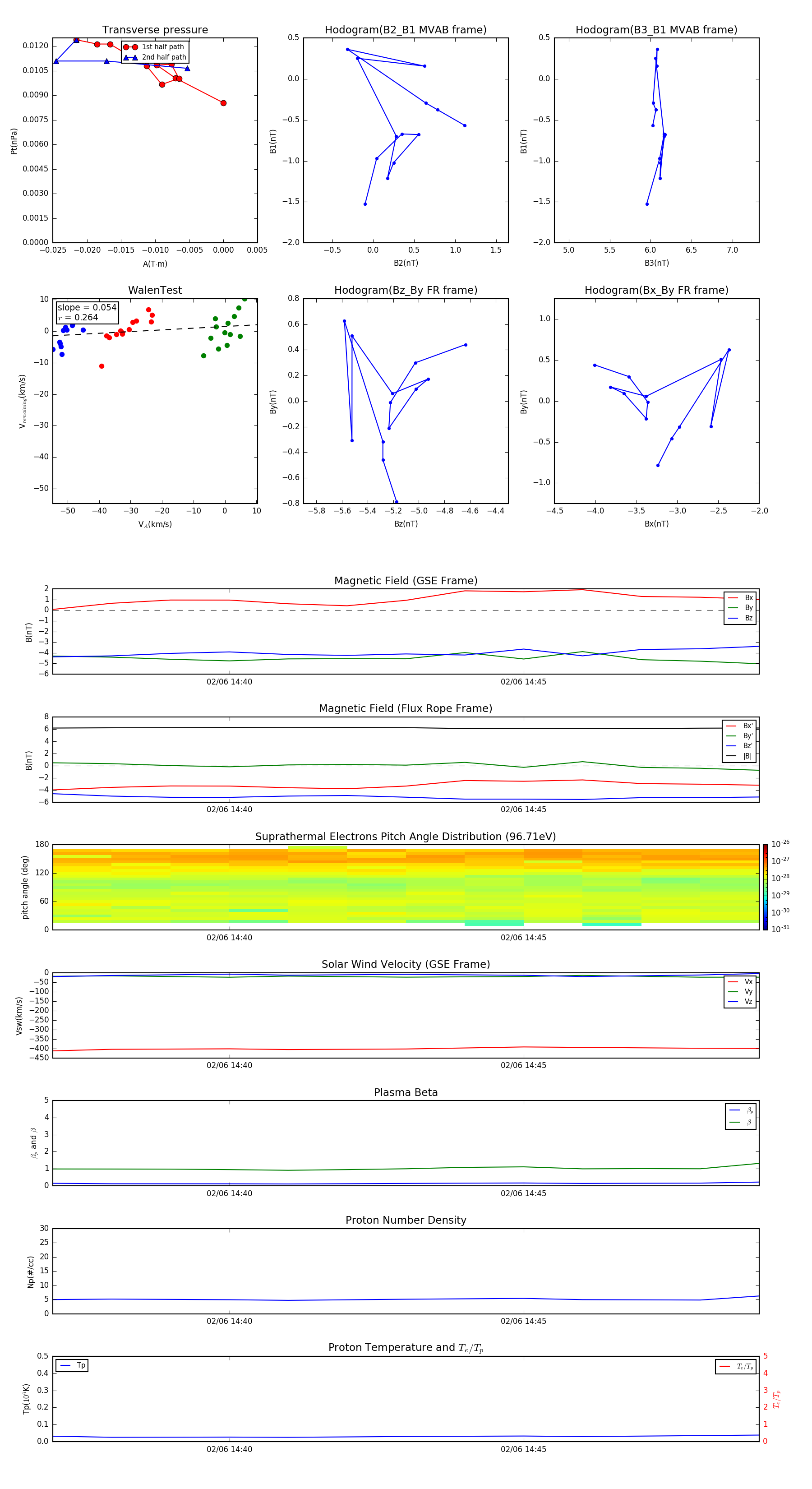
Flux Rope in 2012

Flux Rope Event 2012-02-06 14:37 ~ 2012-02-06 14:49 (13 minutes)


plot