HOME   LIST
‹–   –›

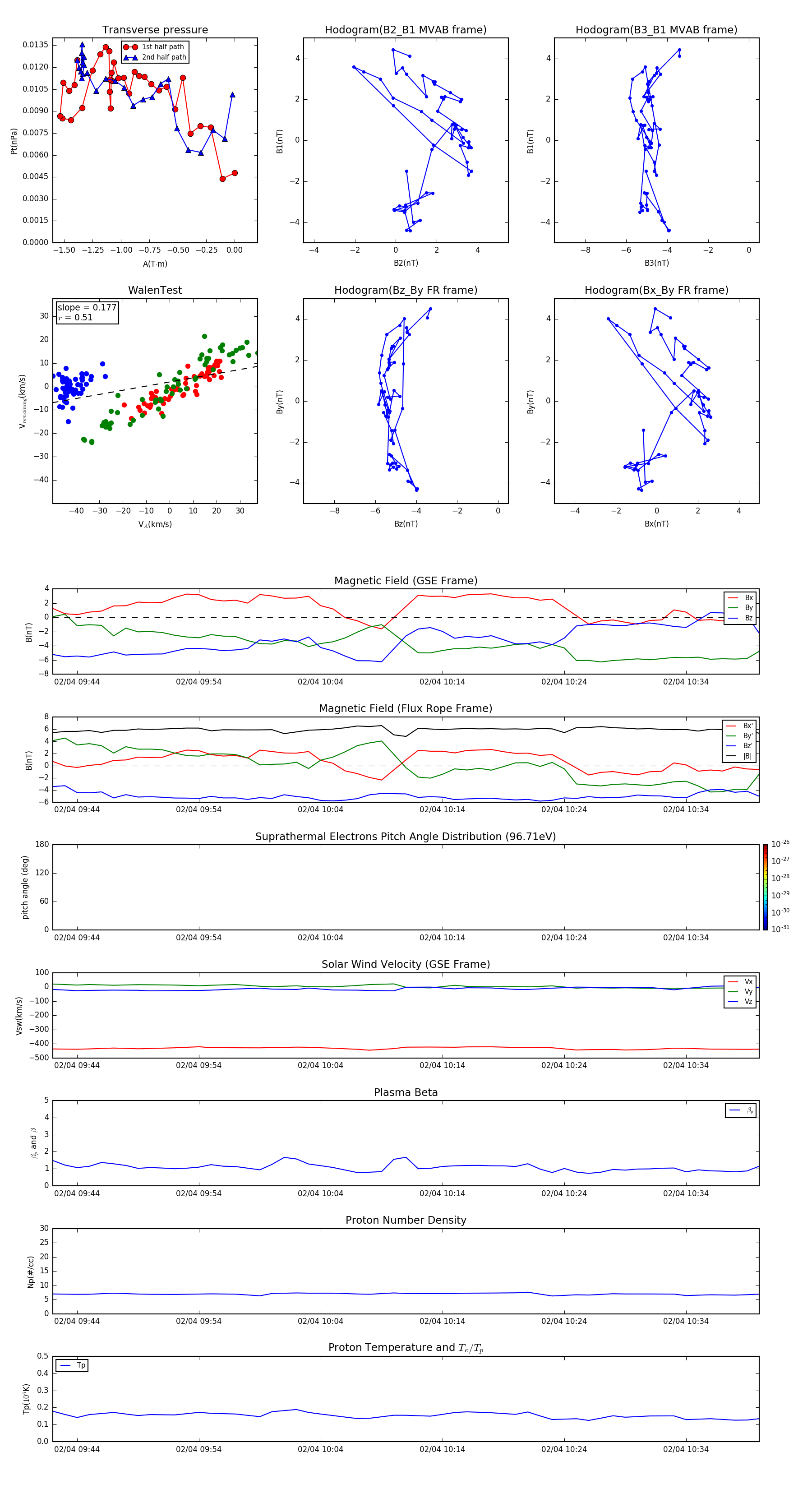
Flux Rope in 2012

Flux Rope Event 2012-02-04 09:42 ~ 2012-02-04 10:40 (59 minutes)


plot