HOME   LIST
‹–   –›

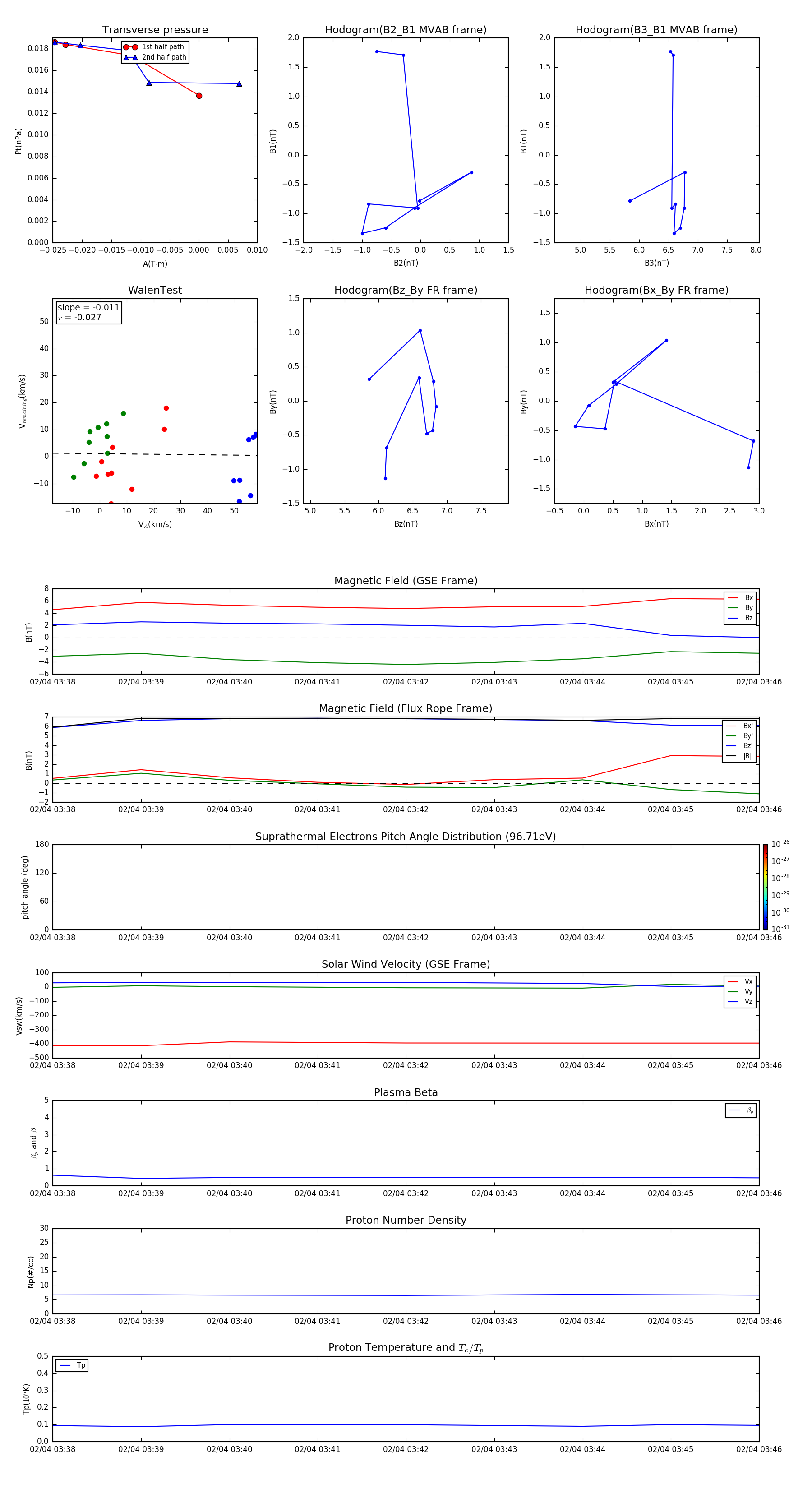
Flux Rope in 2012

Flux Rope Event 2012-02-04 03:38 ~ 2012-02-04 03:46 (9 minutes)


plot