HOME   LIST
‹–   –›

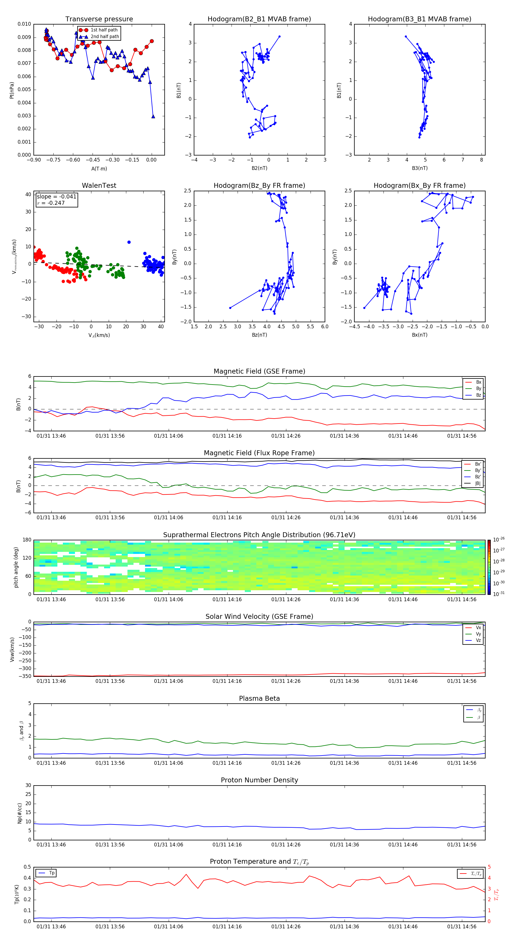
Flux Rope in 2012

Flux Rope Event 2012-01-31 13:43 ~ 2012-01-31 15:00 (78 minutes)


plot