HOME   LIST
‹–   –›

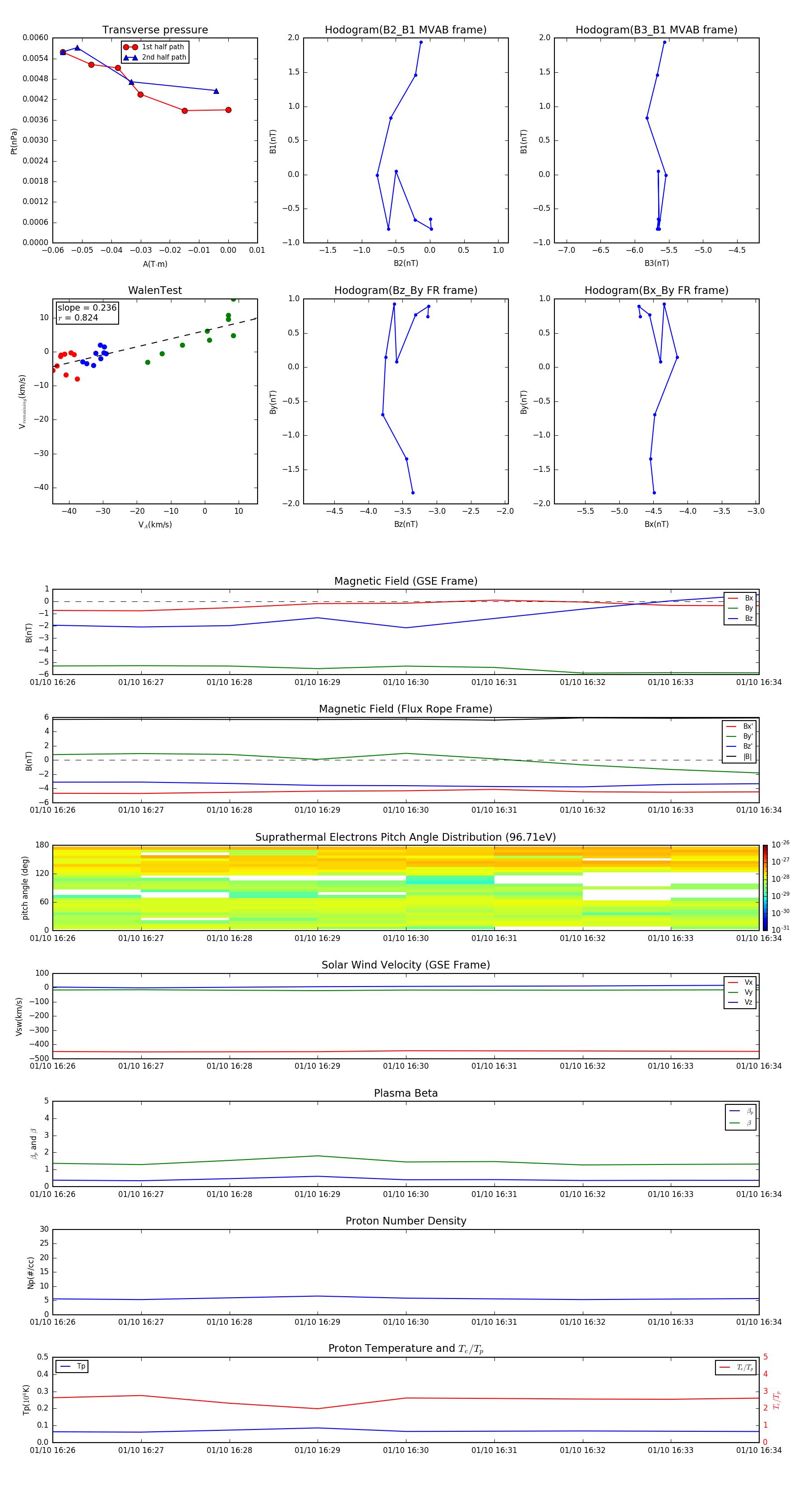
Flux Rope in 2012

Flux Rope Event 2012-01-10 16:26 ~ 2012-01-10 16:34 (9 minutes)


plot