HOME   LIST
‹–   –›

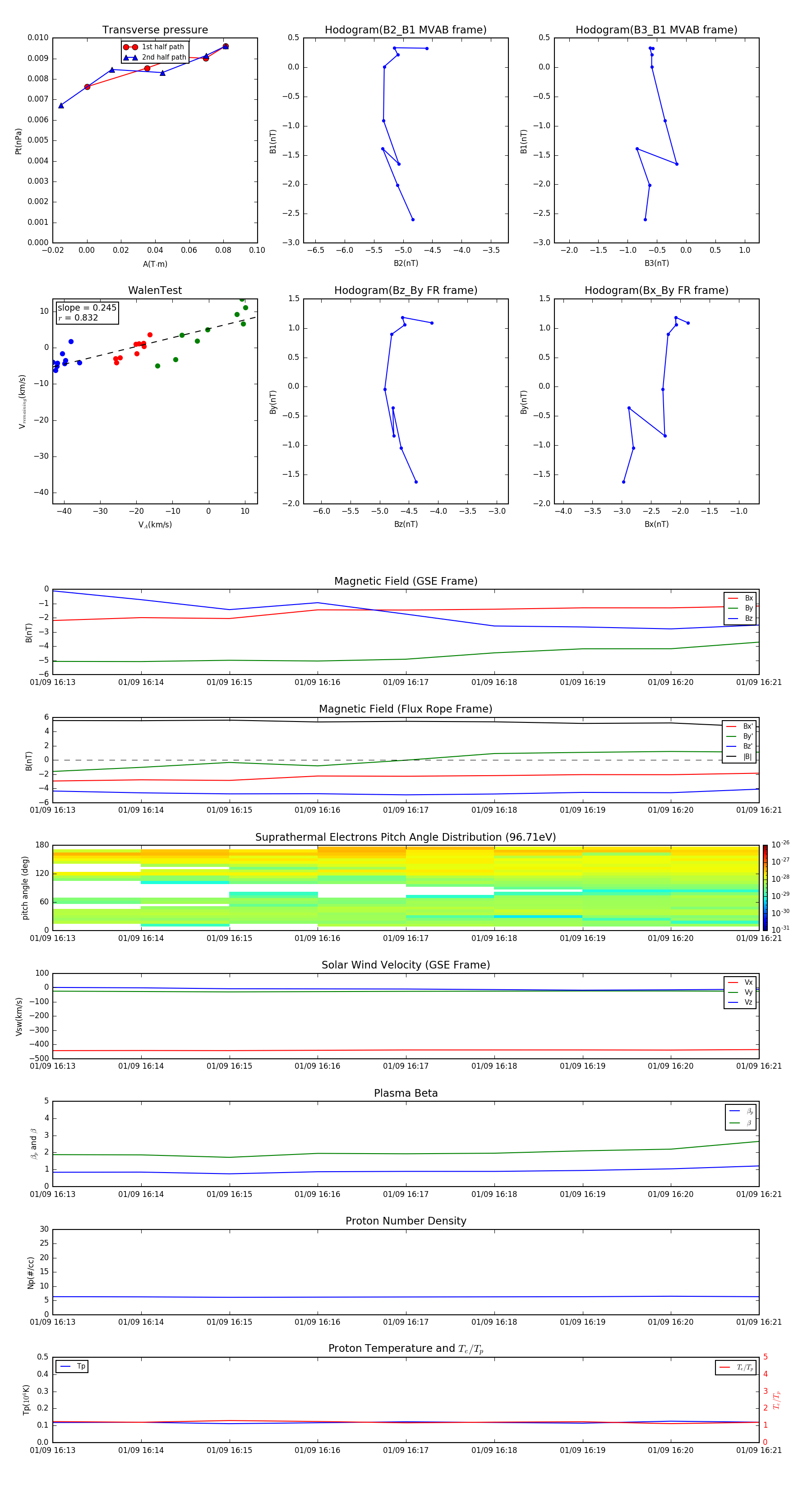
Flux Rope in 2012

Flux Rope Event 2012-01-09 16:13 ~ 2012-01-09 16:21 (9 minutes)


plot