HOME   LIST
‹–   –›

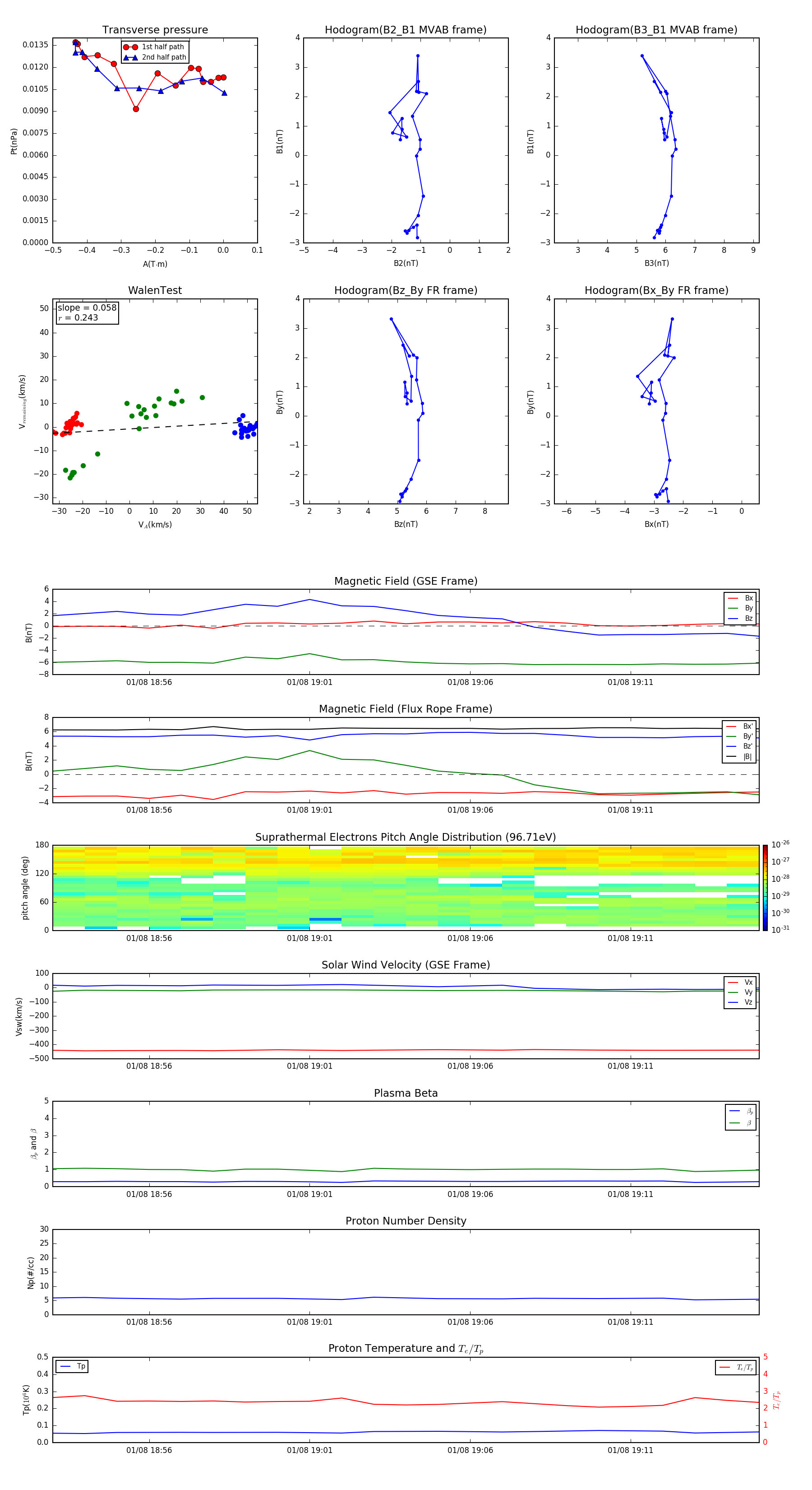
Flux Rope in 2012

Flux Rope Event 2012-01-08 18:53 ~ 2012-01-08 19:15 (23 minutes)


plot