HOME   LIST
‹–   –›

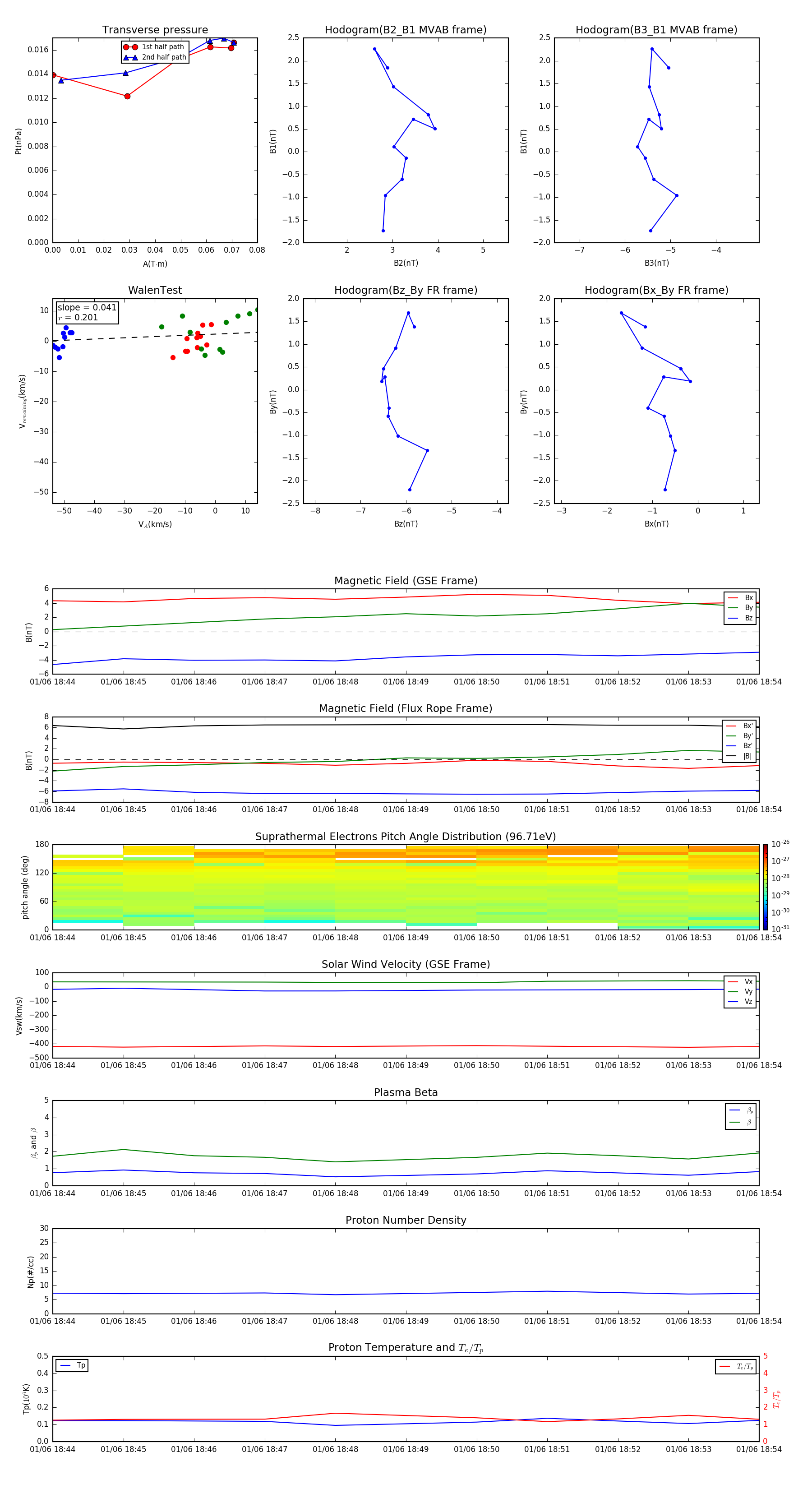
Flux Rope in 2012

Flux Rope Event 2012-01-06 18:44 ~ 2012-01-06 18:54 (11 minutes)


plot