HOME   LIST
‹–   –›

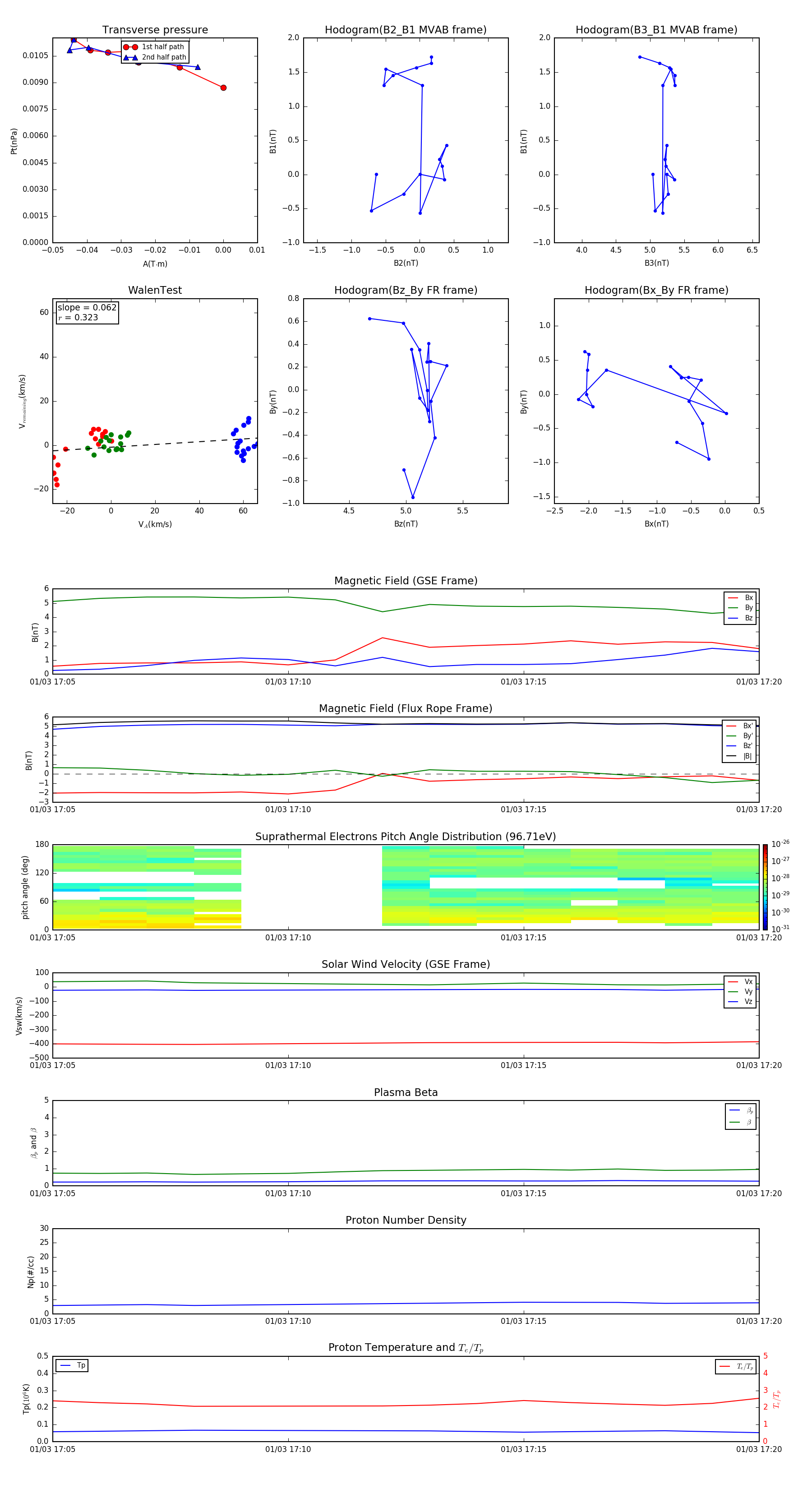
Flux Rope in 2012

Flux Rope Event 2012-01-03 17:05 ~ 2012-01-03 17:20 (16 minutes)


plot